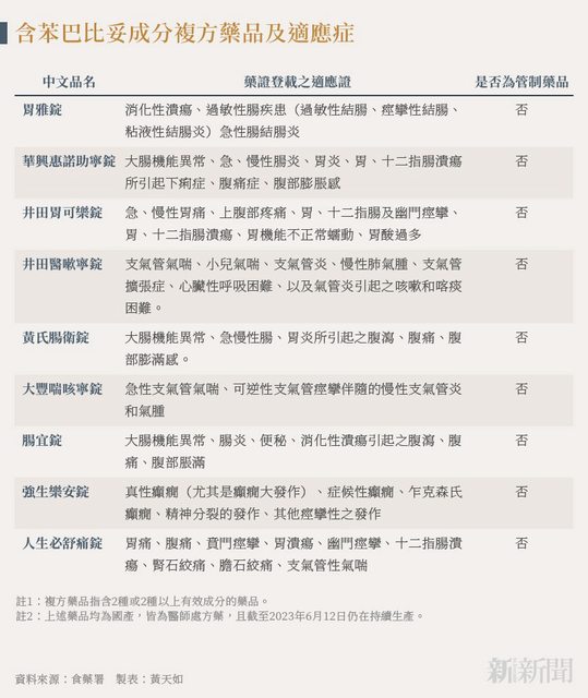
https://new7.storm.mg/article/4805856 食藥署說話了 巴比妥除了治癲癇,複方藥品也用於腸胃病與小兒氣喘 黃天如 2023-06-12 21:00 https://i.imgur.com/tZRODh5.jpg
板橋某幼兒園爆發餵藥疑雲,家長人心惶惶。(資料照片,柯承惠攝) 板橋某幼兒園餵藥疑雲連日來吵得沸沸揚揚,一開始各界都把問題指向含相對高劑量的苯 巴比妥(phenobarbital)單方癲癇用藥,惟食藥署今(12日)傍晚證實,國內還有9張尚 未切結不得製造或輸入含苯巴比妥的複方藥品。而根據新新聞的獨家掌握,其中國產藥品 「井田醫嗽寧錠」的適應證還包括用於治療小兒氣喘。 板橋某幼兒園家長因發現孩子出現焦慮、易怒甚至自殘等症狀,懷疑幼兒遭園方以不明原 因「餵藥」,5月中旬正式向警方報案。而在新北市政府後續配合檢警調查與安排檢驗下 ,目前也確實在該園8名幼兒的血液中驗到了微量的巴比妥殘留。 長庚醫院臨床毒物科主任顏宗海表示,巴比妥是一種藥物成分的大類,根據作用時間又分 超短效、短效、中效及長效4大類,其中用於口服藥品的幾乎都屬長效的苯巴比妥。而相 對高劑量的單方苯巴比妥藥品多用於治療頑固的癲癇與手術麻醉,且都是較難取得的管制 藥品;苯巴比妥同時也用於複方藥品(含2種或2種以上有效成份),其適應症除了癲癇, 還涵蓋腸胃道及呼吸道疾病。 食藥署稍早也正式發出新聞稿證實,除因相對高劑量被列第三級及第四級管制藥品的單方 苯巴比妥藥品,國內還有9張未切結不得製造或輸入的苯巴比妥複方藥品藥證,其中6張為 腸胃用藥、2張為呼吸道用藥、1張為癲癇用藥。這些複方藥品雖然也都是醫師處方藥,但 因苯巴比妥劑量相對低,所以並未列管制藥品。 中華民國基層醫療協會公開聲明指出,礙於苯巴比妥有成癮性,且副作用相對大,若非癲 癇的神經疾病,醫師絕不可能開具含苯巴比妥的藥物給兒童病人服用;更不可能針對一般 性疾病,開立含苯巴比妥的複方藥品給兒童服用。 惟根據新新聞記者獨家掌握與查證,在目前國內仍持續生產含苯巴比妥的9張複方藥品藥 證中,不但有6張適應症屬於相對常見的腸胃道疾病;另2張適應症則包括治療支氣管氣喘 、可逆性支氣管痙攣伴隨的慢性支氣管炎和氣腫等,其中「井田醫嗽寧錠」更屬於小兒氣 喘用藥。 https://i.imgur.com/cnnAcVY.jpg
--- 食藥署和長庚醫師對巴比妥單方/複方的相關說明, 記者把所有含此成分、有藥症的複方藥都列出來了, 其中一項有用在小兒氣喘, 但協會聲明醫師不會針對一般性疾病開含此成分的複方藥, 希望能盡快找出兒童體內的巴比妥來源 -- ※ 發信站: 批踢踢實業坊(www.ptt-club.com.tw), 來自: 114.25.27.132 (臺灣) ※ 文章網址: https://www.ptt-club.com.tw/BabyMother/M.1686579113.A.348
q169 : 就醫健保卡用藥紀錄就知道 06/12 22:16
tysh710320 : 感覺就認知戰XD 陳潤秋直接把矛頭指向複方藥 06/12 22:18
tysh710320 : 記者再拿這些藥有沒有苯巴比妥去問食藥署。當然說有 06/12 22:19
anniekinki : 推一樓,健保卡插下去確認就知道了06/12 22:19
anniekinki : 要推給醫生那就拿出證據說藥是醫生開的,不管是家長 06/12 22:21
Merzario: 有人可以分析一下包養平台的差異嗎 06/12 22:21
anniekinki : 還是檢調能不能趕快發現有健保卡這東西啊(氣死)06/12 22:21
d8613518 : 只要與藥局熟識,想要買到處方藥也不是什麼難事。06/12 22:24
eskicurl : 這麼剛好8個小朋友都用複方藥?!06/12 22:24
d8613518 : 更不需要什麼健保卡。06/12 22:24
Ccsteeker : 蒐證太晚囉 06/12 22:41
Muzaffer: 那個包養網人最多XD 06/12 22:41
norikko : 雖說認知作戰意味濃厚,但這其實也解決了一個「園所 06/12 22:46
norikko : 幹嘛冒險去拿很不容易取得的藥用在小孩身上」的邏輯 06/12 22:46
norikko : 不協調感耶。 06/12 22:46
avapee : 我去查小朋友的健保快易通,3月間某診所的紀錄都只 06/12 22:49
avapee : 有顯示藥水沒有藥粉,請問還有什麼方法可以查到完 06/12 22:49
MIJice: 我妹上包養網被我發現= = 06/12 22:49
avapee : 整的紀錄? 06/12 22:49
greensdream : 真的很會餒,不是還有新聞驗尿機器突然當機,越來越 06/12 22:56
greensdream : 撲朔迷離了 06/12 22:56
tina1234 : https://i.imgur.com/8qXKksh.jpg 06/12 23:00
afternight : 列出來的都是“錠” 有小孩的都知道小孩是吃藥粉藥 06/12 23:06
SpyTime: 隔壁桌的人竟然在討論包養... 06/12 23:06
afternight : 水的 如果照基層醫生協會聲明醫生不會開這些藥給小 06/12 23:06
afternight : 兒(這個也可以查健保資料看開藥明細) 而衛生局卻 06/12 23:06
afternight : 帶風向說有小孩家裡有人用藥影射家長給錯藥 但成人 06/12 23:06
afternight : 的藥錠根本不可能給錯吧! 06/12 23:06
lightdance : 吼 有藥證是一回事,實際上有沒有製造、有沒有販售 06/12 23:10
Toth: 樓上是不是被包養 06/12 23:10
lightdance : 到醫療院所,還有醫師實務上有沒有開給病童,都是個 06/12 23:10
lightdance : 問題,現在放出這種新聞就是想帶風向把藥廠也拉下水 06/12 23:10
lightdance : ,重點是小孩怎麼會吃到這個藥?煩欸 06/12 23:10
novagirl : 重點是 小孩有吃到這些藥物嗎? 06/12 23:11
novagirl : 既然都是處方藥物,哪個醫院哪位醫生開的,查不到? 06/12 23:12
Asterix: 未看先猜這包養 06/12 23:12
retriever33 : 煩死了啦,帶啥風向 06/12 23:13
yy1k2g : 有些診所開的藥並不會列在健保快易通喔,只有自己診 06/12 23:14
yy1k2g : 所知道,所以其實很難追查 06/12 23:14
stephanie920: 這意思是小孩腸胃不好呼吸道感染都可能有醫師開複 06/12 23:16
stephanie920: 方藥??一定要這麼搞得人心惶惶?? 06/12 23:16
AdamShi: 一定又是這包養 06/12 23:16
NaHCO3ha : 還是在帶風向啊 06/12 23:16
milkyway526 : 都是醫師處方藥,這樣還是查不到藥物來源嗎 06/12 23:17
NaHCO3ha : 就算複方藥品有巴比妥還是沒辦法解釋為何小孩子有 06/12 23:17
NaHCO3ha : 媒體追這件事根本也在轉移焦點 06/12 23:19
musegirl : 新聞寫這樣真的很容易誤導民眾,但餵毒案粉專有轉 06/12 23:42
lezabo: 包養平台不意外 06/12 23:42
musegirl : 貼醫生資訊說這些藥真的不是他們一般會開給小兒的 06/12 23:42
musegirl : 藥劑,甚至幾乎沒有聽過。表示衛生局就故意誤導成 06/12 23:42
musegirl : 這是正常小兒用藥,真的非常過分! 06/12 23:42
catspajamas : 去哪間診所哪間藥局買藥家長會不清楚,現在不就是沒 06/12 23:47
catspajamas : 生病沒服藥需求狀態下疑似被老師餵藥...... 06/12 23:47
silberger: 覺得包養網EY嗎 06/12 23:47
catspajamas : 難怪一堆醫生藥師都在炎上的狀態,外行看了都會生氣 06/12 23:48
yohappy : 不是啦,有其他更好更穩定的藥,醫師選擇這種藥是 06/12 23:49
yohappy : 有什麼顯著幫助嗎?療效又不明顯,還有明顯副作用 06/12 23:49
yohappy : 的藥,醫師會有這種調藥習慣唷? 06/12 23:49
lovesomeone : 某樓 小孩藥粉都是藥錠磨成粉的 06/12 23:57
xayile: 包養網站葉配啦 06/12 23:57
goodrain : 藥成份合法又如何,亂用藥才是重點! 06/13 00:01
afternight : 我當然知道小孩藥粉是藥錠磨成粉啊 但衛生局放話說 06/13 00:05
afternight : 有小孩家裡有人服藥 影射家長給錯藥 我就問家裡其 06/13 00:05
afternight : 他人吃的藥錠誰會自己不小心磨成粉又不小心給小孩吃 06/13 00:05
afternight : ?用官方發言影射家長給錯藥真的很過分 06/13 00:05
cazo: 記者收了包養網多少啦 06/13 00:05
afternight : 就算有這種藥錠 小孩要吃到的可能性根本微乎其微 醫 06/13 00:07
afternight : 生不會開給小孩 成人吃藥錠也不會誤餵給吃粉小孩 那 06/13 00:07
afternight : 特別拿有這幾種複方藥來帶風向真的很過分 06/13 00:07
windcity : 看到好幾個醫生出來說不會開這種藥給小兒了!記者 06/13 00:14
windcity : 又在帶風向! 06/13 00:14
izilo: 包養真亂 06/13 00:14
ygisyou : 來人啊!餵記者吃藥 06/13 00:15
jjoonnyy : 重點就小孩有沒有吃到這些複方藥, 這不是很簡單就 06/13 00:51
jjoonnyy : 查得到嗎 06/13 00:51
greensdream : 而且風向帶成家人誤餵,總不可能餵到學校去,記者真 06/13 01:32
greensdream : 的越來越扯了,做人要有品德,寫這種新聞就是說謊, 06/13 01:32
SEDAP: 演藝圈一堆包養好嗎 06/13 01:32
greensdream : 沒好下場。 06/13 01:32
leolio0303 : 之前回覆的文章怎麼突然刪文了 06/13 01:34
ghjkl5566 : 一般家長最好會特別買這麼罕用的處方藥啦,絕多數人 06/13 02:16
ghjkl5566 : 買處方藥都是看醫生開什麼才跟著買 06/13 02:16
ghjkl5566 : 推給家長自己跑去藥局買藥這可能性真的很低 06/13 02:17
TUZom: 政治圈一堆包養好嗎 06/13 02:17
ghjkl5566 : 健保局資料庫其實是有用藥內容的,但是能否直接 06/13 02:19
ghjkl5566 : 對應到特定病患的用藥內容則不得而知 06/13 02:19
sv1723 : 家長誤餵還每天每天餵到過了那麼久驗還有微量喔 06/13 02:34
sv1723 : 這樣帶風向真的可以嗎 06/13 02:34
wig152003 : 正常狀況醫師真的不會開這些複方藥給小孩吃,連大人 06/13 02:40
Jiulon: 有錢人一堆包養好嗎 06/13 02:40
wig152003 : 都很少了好嗎......臨床工作中,沒有吃巴比妥藥物 06/13 02:40
wig152003 : 檢驗數值就是0~不要扯什麼複方藥跟環境接觸污染, 06/13 02:41
wig152003 : 要洗地也不是這樣,好好面對處理不是比較好嗎? 06/13 02:41
winter0228 : 屎要鼠的話能信才有鬼 06/13 02:58
oopsmeowg : 這根本混淆視聽 06/13 04:04
laetuon: 學生妹被包養多嗎 06/13 04:04
hoaliy : 風傳媒 06/13 05:51
letmesee3085: 調個資料有這麼難? 06/13 05:52
Smile1004 : 有種讓自己小孩吃啊 06/13 06:05
bebe0315 : 這篇看完還是沒說小孩是吃了哪來的藥啊 06/13 06:09
dir2007 : 小孩有辦法吞這種大人吃的 06/13 06:33
slot365: 亞洲最大包養網上線啦 06/13 06:33
dir2007 : 藥劑? 06/13 06:33
Gigoku : 哪位家長會去弄醫生極少會開處方的藥錠回家,然後 06/13 06:54
Gigoku : 磨成粉給小孩吃,還天天帶到學校分至少七位同學吃 06/13 06:54
Gigoku : 啦!得長期餵吃才會過一個月了還有至少八位孩童體 06/13 06:54
Gigoku : 內殘留耶,政黑仔滾回柵欄啦 06/13 06:54
colortea: 我哥上包養網被我抓包.. 06/13 06:54
oohailey : 太卑鄙了 06/13 07:04
pbt9969 : 所以有沒有未經家長囑咐就餵藥? 06/13 07:17
nanakolin : 不管什麼藥,餵這些驗出來有巴比妥的孩子,有沒有家 06/13 07:20
nanakolin : 長餵藥單? 06/13 07:20
kitten631 : 食藥署欸 哈哈哈 那小孩用藥到底花了一個月查出來 06/13 07:26
glenber: 有人包養過洋鬼子嗎 06/13 07:26
kitten631 : 了沒 06/13 07:26
jilllue0907 : 不懂食藥署幹嘛順著新北市政府轉移焦點的風向發這種 06/13 07:29
jilllue0907 : 新聞稿!要這樣講可能存在這些藥物含巴比妥,那就一 06/13 07:29
jilllue0907 : 起說清楚到底哪個醫療院所還是藥局開立了這些藥品給 06/13 07:29
jilllue0907 : 板橋幼兒園的小孩呀?!吉的堡的背景真的硬成這樣? 06/13 07:29
Kimbel: 有錢人為啥都想包養 06/13 07:29
jilllue0907 : 侯市府不好好處理,也不見另外的候選人陣營跳出來製 06/13 07:29
jilllue0907 : 造壓力,真的幼兒家長這麼不值得爭取選票就是了?@@ 06/13 07:29
suction : 應該是記者去問食藥署有或沒有這種要 再按照他們想 06/13 07:33
suction : 要的方向編輯吧 06/13 07:33
suction : 這篇食藥署講的事情只有國內是否有這種藥品而已 06/13 07:34
tale1890: 有人被洋鬼子包養過嗎 06/13 07:34
tysh710320 : 就我二樓的推文阿 這篇的目的基本上就跟引導式民調 06/13 07:35
tysh710320 : 一樣 06/13 07:35
tysh710320 : 新北市衛生局長 說有這種藥 並企圖把來源導到家長 06/13 07:45
rainsilver : 根本就無意義回答 健保卡插下去就知道答案 06/13 07:45
rainsilver : 還可以搞這麼久 在那邊繞 06/13 07:46
waterway: 到底要多有錢才會想包養 06/13 07:46
tysh710320 : 食藥署證實有這種藥(記者問的) 但沒有支持新北的說 06/13 07:46
tysh710320 : 法 也沒有去打臉(到時又被說政治鬥爭或踢皮球) 06/13 07:46
tysh710320 : 打臉交給專業的醫師就好了 目前也看到好幾篇了 06/13 07:47
tysh710320 : 行政權都不調查 通通擺爛 推給檢調 06/13 07:50
jilllue0907 : 真的是在當全民智力測驗喔~有這9張藥證,那確實有輸 06/13 07:52
mark1888: 閨蜜上包養網還推薦我... 06/13 07:52
jilllue0907 : 入或製造這些藥品嗎?還有適應症有「常見」的小兒疾 06/13 07:53
jilllue0907 : 病,跟這些含苯巴比妥的處方藥是「常見用藥」也根本 06/13 07:53
jilllue0907 : 兩回事吧!我們孩子有上學的父母,哪個小孩沒有在更 06/13 07:54
jilllue0907 : 新病毒碼?常去找醫生報到的時候看過用過這些藥嗎? 06/13 07:54
jilllue0907 : 根本聞所未聞吧?大人感冒腸胃炎也沒看過用這些藥! 06/13 07:55
Quaranta: 包養? 06/13 07:55
sotired : 這種帶風向新聞真的很討厭 06/13 08:07
Ponsali : 查雲端就知道了,一直放消息模糊焦點 06/13 08:08
red2010 : 好啦有八個癲癇症狀的孩子剛剛好都在這裡(翻白眼 06/13 08:24
anniekinki : 如果他們真的就這樣回答而已那食藥署很像機器人,問 06/13 08:35
anniekinki : 什麼答什麼但一些備註都沒講。又是一篇風向新聞(無 06/13 08:35
schlemm: 現在包養網都這麼直接嗎 06/13 08:35
anniekinki : 言) 06/13 08:35
mopeachmo : 不要再找理由了 高調 06/13 08:39
forb9823018 : https://i.imgur.com/Ab6VbFx.jpg 06/13 08:39
forb9823018 : 侯覺得處理沒有一絲拖延 06/13 08:39
forb9823018 : 園方背景很硬啊 好像還沒有媒體去堵負責人問話 06/13 08:41
Wirol: 歐美包養真的很平常嗎? 06/13 08:41
koalac : 昨天看到吉的堡教育集團董事長王國安的背景,嗯 06/13 08:46
Icemei : 感覺討論度開始降低了 06/13 08:49
jilllue0907 : 我覺得上面板友說的記者問完再按自己想要的方式編輯 06/13 08:55
jilllue0907 : 讓食藥署看來像很蠢的機器人是有可能的...如果這不 06/13 08:56
jilllue0907 : 是他們的完整的意思,麻煩食藥署自己再發新聞稿好好 06/13 08:57
marecht: 男友上包養網 該放生嗎 06/13 08:57
isscat : 管他什麼藥,來源呢?來源很難查嗎?! 憑空出現的 06/13 08:57
isscat : 是不是?! 06/13 08:57
jilllue0907 : 補正一下吧!真的不知道他們幹嘛這樣救援侯市府orz 06/13 08:57
jilllue0907 : forb大那個新聞截圖太噁心了!這人真的很不要臉耶! 06/13 08:58
koalac : 所以質疑老師有餵藥的家長都是1450?他腦袋還好嗎 06/13 09:06
riokio: 是這個包養平台嗎 06/13 09:06
koalac : ?嘴巴說是社會事件,然後自己打成政治事件 06/13 09:06
bbo40453 : 一堆小兒科醫生都說沒開過,幾乎不可能接觸到,就剩 06/13 09:16
Boracay522 : 到底要不要好好做事,幼稚園背後有這麼大的靠山嗎 06/13 09:16
bbo40453 : 媒體在帶風向 06/13 09:17
bbo40453 : 市面上有跟小孩會不會接觸根本兩件事,難不成市面上 06/13 09:17
wiimas: 交男友跟包養有什麼差別 06/13 09:17
bbo40453 : 有醫療用嗎啡就代表小孩身體驗到嗎啡是合理的嗎 06/13 09:18
anniekinki : 我覺得是什麼藥很重要欸,家長去調藥歷就可以比對了 06/13 09:18
anniekinki : ,至少能夠先排除是不是真的如某些風向新聞說的是孩 06/13 09:18
anniekinki : 子醫生開的或是家中某人的藥污染到。 06/13 09:18
ichbinang : 重點是這些是那些小孩平日的用藥嗎?不是的話就不 06/13 09:31
Branlli: 包養網到底在紅什麼? 06/13 09:31
ichbinang : 該在體內驗出! 06/13 09:31
tkhunter : 感覺就是帶風向,打模糊戰 06/13 09:33
chocopoodle : 政府洗地囉 06/13 09:35
Dusha : 媒體下這種標題就是在帶風向啊 市面上有這個藥不代 06/13 09:41
Dusha : 表它出現在幼兒體內就合理好嗎 06/13 09:41
Cinedt: 有人被包養 06/13 09:41
TravelFar : 什麼風向爛標題 還認真上色 06/13 09:46
jojo726 : https://www.youtube.com/live/D2CtERalLXY?feature 06/13 09:50
jojo726 : =share 06/13 09:50
jojo726 : http://i.imgur.com/icGhp9R.jpg 06/13 09:51
jojo726 : http://i.imgur.com/fIt4Nzl.jpg 06/13 09:51
Drither: 求包養...管飽就好XD 06/13 09:51
jojo726 : 超過40就是有毒 06/13 09:51
skoqqq : 啊就沒有托藥單,什麼藥都不能喂好嗎!!! 06/13 10:04
omg6999 : 新北市政府真的爛透了 06/13 10:06
syiii : 重點是小朋友看診藥單有這些藥嗎? 兒科醫生都說話了 06/13 10:20
bbyy : 背景到底是多硬 整個政府幫一家幼稚園 06/13 10:21
Notker: 阿姨!我不想努力了(求包養) 06/13 10:21
syiii : 醫生都說不會開這些藥給一般小朋友 不要模糊焦點了 06/13 10:21
ginger0911 : 重點是為何這麽多小孩同時吃到這些藥,以及沒生病 06/13 10:22
ginger0911 : 也要吃? 06/13 10:22
baconbacon : ...... 真的反智,到現在新北市府的市長+團隊+支持 06/13 10:23
baconbacon : 者,還搞不清楚民眾對市府的期待為何嗎?民眾最基 06/13 10:23
Peycere: 有沒有富二代要包養 06/13 10:23
baconbacon : 本的期待是政府行使公權力懲戒加害者與保護協助受害 06/13 10:23
baconbacon : 家庭,不是拿一堆無關議題搪塞,是期望民眾不要聚焦 06/13 10:23
baconbacon : 市府的缺失嗎?這樣只是變相證明市長心態不正、不 06/13 10:25
baconbacon : 體民情、市府如何失能不是嗎? 06/13 10:25
baconbacon : 硬的不是加害幼兒園的背景,硬的是市府不願面對缺 06/13 10:26
vd422: 身邊有朋友被包養 06/13 10:26
baconbacon : 失的鐵頭 06/13 10:26
novagirl : 或許食藥署是在暗示,這些都不會是兒童用藥? 06/13 10:26
syiii : 難道這些藥品沒管制 就可以隨便用在小孩身上嗎? 06/13 10:30
jojo726 : 這篇新聞只是食藥署公布清查所有含有巴比妥成分的藥 06/13 10:44
jojo726 : 物而已 06/13 10:44
lutano: 亞洲最大包養平台上線了 06/13 10:44
pbt9969 : 那就公佈到底給這些孩子吃了什麼藥呀。真的左顧而言 06/13 10:49
pbt9969 : 他耶 06/13 10:49
fox726 : 這些複方藥品的苯巴比妥劑量低,就算孩子真的是吃 06/13 10:52
fox726 : 到這個,過沒幾天代謝完連尿都驗不出來,更不用說 06/13 10:52
fox726 : 毛髮可能根本驗不到。我覺得此案會變成羅生門,園 06/13 10:52
muiwo: 這個包養網正妹好多 是真的嗎 06/13 10:52
fox726 : 方堅持只有餵過感冒藥,醫生堅持沒開過管制藥品, 06/13 10:52
fox726 : 當然家長也不可能自己餵。 06/13 10:52
anniekinki : 醫生開藥的部份是最好查的,只要有經過醫生開藥健保 06/13 10:57
anniekinki : 卡都有紀錄。老師私自餵藥的部份就比較困難,證據都 06/13 10:57
anniekinki : 被滅了(但好像有看到新聞說監視器檔案復原了?) 06/13 10:57
sunuzo: 真的有這麼多人在找包養 06/13 10:57
anniekinki : 醫生開藥=家長托藥,所以光是藥歷病歷就可以釐清這 06/13 10:59
anniekinki : 部份的問題。老師私下買藥要抓我想還是有方法,只是 06/13 11:00
anniekinki : 可能就要像電視上演的一樣,清查鄰近藥局所有監視器 06/13 11:00
anniekinki : 跟銷售紀錄吧? 06/13 11:00
una283 : 157樓那個數值跟新聞怎麼不一樣 06/13 11:10
UNIQC: 有人可以分析一下包養平台的差異嗎 06/13 11:10
jojo726 : LINE對話紀錄被刪除也可以還原啦 06/13 11:11
jojo726 : 多少案件的對話紀錄都被還原過了 06/13 11:11
una283 : https://i.imgur.com/CMn6FpI.jpg 06/13 11:11
una283 : 4月驗的那個不是已經翻車了 06/13 11:12
jojo726 : 回195樓 06/13 11:14
dewaro: 那個包養網人最多XD 06/13 11:14
jojo726 : 點開157樓的影片 06/13 11:14
jojo726 : 看前面10分鐘就知道了 06/13 11:14
jim052 : 新北市公告的是後來集體驗的28人中的8人,並沒有包 06/13 11:20
jim052 : 含事情鬧大前,家長自行帶小孩抽驗的數據 06/13 11:20
jim052 : 所以目前並沒有翻車 06/13 11:20
Elfego: 我妹上包養網被我發現= = 06/13 11:20
jojo726 : http://i.imgur.com/9mPcl25.jpg 06/13 11:21
jojo726 : http://i.imgur.com/Yn73SK5.jpg 06/13 11:22
jojo726 : 沒翻車歐 06/13 11:23
jojo726 : 一開始驗是64 06/13 11:23
jojo726 : 過了10幾天再驗還有3 06/13 11:23
Nicodim: 隔壁桌的人竟然在討論包養... 06/13 11:23
jojo726 : (正常要0檢出) 06/13 11:23
una283 : 但這個檢驗單沒有檢驗機構也沒有入健保資料 06/13 11:32
una283 : 感覺很沒公信力 06/13 11:32
winnie1206 : 這篇很明顯記者去問食藥署的問題跟這個事件本身並沒 06/13 11:34
una283 : https://i.imgur.com/rjCBYO7.jpg 06/13 11:34
Foning: 樓上是不是被包養 06/13 11:34
winnie1206 : 有什麼什麼直接關係 是記者把食藥署回答的問題 再硬 06/13 11:34
winnie1206 : 湊回去寫新聞混淆視聽啊 06/13 11:34
una283 : 名嘴拿的檢驗單沒檢驗機構名稱也沒病例號 06/13 11:35
una283 : 一片空白,要我也打得出來這樣的檔案。 06/13 11:35
NaHCO3ha : 什麼翻車,不要再來這個版帶風向 06/13 11:42
AKNY: 未看先猜這包養 06/13 11:42
jojo726 : http://i.imgur.com/XB6fOak.jpg 06/13 11:44
jojo726 : 裝睡的人叫不醒 06/13 11:45
jojo726 : 碼起來是為了保護個資 06/13 11:45
i90186 : 政治操作蠻明顯的,園區的事件無限上綱跟市府有關 06/13 11:49
i90186 : ,那中央沒責任嗎?立法院一群橡皮圖章趕快修法避 06/13 11:49
mysister: 一定又是這包養 06/13 11:49
i90186 : 免事件再次發生才對,難道以後保證不會在其他縣市 06/13 11:49
i90186 : 發生?侯友宜很爛,但是帶風向就另當別論,何況調 06/13 11:49
i90186 : 查結果還沒出爐,到底是不是園區故意為之都還不明 06/13 11:49
i90186 : 朗,就直接定罪也很奇怪 06/13 11:49
tysh710320 : https://i.imgur.com/5SZjcBs.png 06/13 11:51
cir72: 包養平台不意外 06/13 11:51
mashilegolas: 我不希望這件事情變成政治操作,希望能找到真相 06/13 11:55
mashilegolas: 不管是地方政府或是中央都要注重這次事件而不是亂 06/13 11:55
mashilegolas: 帶風向 06/13 11:55
mashilegolas: 真心希望能找到真相,並讓政府更能注重兒童安全 06/13 11:58
canifly : 說政治操作的要不要去查一下什麼校安通報?這種事 06/13 12:06
ATrain: 覺得包養網EY嗎 06/13 12:06
canifly : 情中央早就有sop了 06/13 12:06
NaHCO3ha : 真的 裝睡的人叫不醒 06/13 12:12
forb9823018 : #1aX-Y3CL (HatePolitics) 06/13 12:17
jim052 : 地方政府是主管機關,負責處理各種前中期的事務,當 06/13 12:25
jim052 : 然是先被關注的對象。誰知道侯市府處理這麼糟。 06/13 12:25
grado0802: 包養網站葉配啦 06/13 12:25
jim052 : 中央要負責修法,這個目前還要時間研究。例如最有共 06/13 12:25
jim052 : 識是強制安裝監視器,並上傳雲端。但我們在新聞中也 06/13 12:25
jim052 : 常看到當有監視器之下,惡意人士做事會迴避監視器的 06/13 12:25
jim052 : 畫面。所以並不能完全避免事情再次發生。因此法律要 06/13 12:25
jim052 : 怎麼進一步的規範,這個還需要討論與研究。所以修法 06/13 12:25
smilejin: 記者收了包養網多少啦 06/13 12:25
jim052 : 不是為了修而修,而是要好好修,這需要我們長期緊盯 06/13 12:25
jim052 : 這件事的發展。 06/13 12:25
jim052 : 而檢調講求證據才能動作,時間會拉得更長。 06/13 12:25
bbcorn : 帶啥風向 小孩健保資料一查 沒有就是園方餵毒問題 06/13 12:27
koalac : 推239樓! 06/13 12:32
qusekii: 包養真亂 06/13 12:32
nega883100 : 看起來都不是小兒常用的 06/13 12:50
miuca : 現在還查不出來園方餵毒的證據,一拖再拖 06/13 12:51
miuca : 是官僚體系還是幼兒園背景太強? 06/13 12:52
Jiuliano : 醫師不會針對一般性疾病開此複方藥 06/13 12:55
forb9823018 : https://i.imgur.com/zecY6No.jpg 06/13 13:03
Y949731: 演藝圈一堆包養好嗎 06/13 13:03
tysh710320 : 哈哈 樓上這個太好笑了 06/13 13:14
tysh710320 : 得罪方丈 小心事後被查水表 06/13 13:14
okbon66 : 新北市政府這次做法跟恩恩案一樣 打模糊戰推卸責任 06/13 13:18
okbon66 : 真TM有夠混蛋 06/13 13:18
greensdream : 媽寶版還有版友一直在洗地護航真的讓人心寒,不要護 06/13 13:58
T730733: 政治圈一堆包養好嗎 06/13 13:58
greensdream : 航政治護到連身為家長的良心都沒有,行為讓人作嘔。 06/13 13:59
pon774 : 正確是餵「毒」吧...太過份了那些人! 06/13 14:10
anniekinki : 到底什麼叫做「政治操作」啊?其他黨派的人目前也只 06/13 14:13
anniekinki : 是喊話侯快點給真相而已不是嗎?目前的行動都還在合 06/13 14:13
anniekinki : 理範圍啊,反而他自己在那邊東扯西扯欸 06/13 14:13
FireStation: 有錢人一堆包養好嗎 06/13 14:13
anniekinki : 侯真的要換一批幕僚,一個好機會不把握自己把自己做 06/13 14:15
anniekinki : 爛 06/13 14:15
anniekinki : 另外推jim。 06/13 14:18
katsurada : 檢驗紀錄醫院病歷一定有 有什麼好偽造的啊!?你良 06/13 14:57
katsurada : 心在哪 06/13 14:57
Thobel: 學生妹被包養多嗎 06/13 14:57
charles520 : 誰家裡會亂餵小孩亂吃藥??? 06/13 14:59
charles520 : 從4月5月到現在都多久了,幼兒園也怪,老師全部手 06/13 14:59
charles520 : 機對話都刪光,這是哪招??? 06/13 14:59
canifly : https://i.imgur.com/KfON6s4.jpg 06/13 15:05
canifly : https://i.imgur.com/S6XDSc5.jpg 06/13 15:05
Reji: 亞洲最大包養網上線啦 06/13 15:05
canifly : 校安通報的流程,中央早就定了,照著處理根本不會 06/13 15:06
canifly : 有事 最好是什麼政治操作 06/13 15:06
hoij79627 : 查用藥紀錄就好了,都什麼時代了,搞這個要查這麼 06/13 16:35
hoij79627 : 久? 06/13 16:35
hommingwu : 如果新北市政府一開始好好處理,說不定還會加分, 06/13 22:57
Hathael: 我哥上包養網被我抓包.. 06/13 22:57
hommingwu : 自己要把原本是幼兒園的問題弄到自己身上一身腥 06/13 22:57
jjoonnyy : 不對啊! 現在進入司法快一個月了, 找侯要真相也 06/14 02:19
jjoonnyy : 很奇怪吧! 可以怪侯慢半拍, 危機處理爛, 但現在 06/14 02:19
jjoonnyy : 是要司法單位動作快一點吧 06/14 02:19
jjoonnyy : 要公布小孩是否有服藥, 現在可能也不是新北市政府 06/14 02:22
yovroc: 有人包養過洋鬼子嗎 06/14 02:22
jjoonnyy : 公布, 進入司法, 有偵查不公開之類的原則, 但部 06/14 02:22
jjoonnyy : 分公開,讓全國重大事件知道進度。 我認為是更重要 06/14 02:23
jjoonnyy : 的 06/14 02:23
greensdream : 對啊,到底在怕什麼?到底在忌憚什麼?處理別的案件 06/14 02:33
greensdream : 可不是這樣。 06/14 02:33
helgalie: 有錢人為啥都想包養 06/14 02:33
afternight : 現在這件事變成好像沒有個ownership ... 只看到在媒 06/14 11:06
afternight : 體上片段都放話 看不到整合的發言與專案進度 說真的 06/14 11:06
afternight : 不管是中央還是地方這樣的處理都是讓人失望的 06/14 11:06
boaaa : 這樣帶風向真的很不ok 06/14 13:27
greensdream : http://i.imgur.com/vGmq50C.jpg 06/14 17:07
OREOMZA: 有人被洋鬼子包養過嗎 06/14 17:07
greensdream : 地檢署也說不是他們放話 06/14 17:07