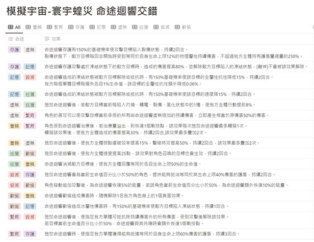
看到有網友整理成表格,就稍微用筆記軟體整理了一下,有需要的可以看看 https://i.imgur.com/o1Gtihn.jpg
開幾個各命途的tab方便切換過濾顯示,線上版 https://bit.ly/3LbGGNL ----- Sent from JPTT on my iPhone -- ※ 發信站: 批踢踢實業坊(www.ptt-club.com.tw), 來自: 42.79.138.242 (臺灣) ※ 文章網址: https://www.ptt-club.com.tw/miHoYo/M.1694057969.A.372
MelShina: 強度差很多w 09/07 11:42
lsd25968: 我第一次走巡獵豐饒 然後那傷害跟打蟲跟抓癢一樣 完全觸 09/07 11:53
lsd25968: 發不了擊殺效果 爛到笑 09/07 11:53
k798976869: 推分享 09/07 12:10
zelda123: 虛無+繁育 強 09/07 12:30
UNIQC: 有人可以分析一下包養平台的差異嗎 09/07 12:30
aa08175: 虛無真的是最強命途了,連交錯效果都那麼強 09/07 12:39
magicwater: 巡獵迴響現在只剩下幫飲月拉條的功能了 09/07 12:55
ricky469rick: 存護+虛無有給裂傷耶 高壓卡媽+傑哥是不是有搞頭? 09/07 13:27
Ayas: 推整理 09/07 13:32
aa08175: L4的卡媽比蟲蟲還難打... 09/07 13:33
dewaro: 那個包養網人最多XD 09/07 13:33
pentasy: 歡愉記憶抓出降冰抗配離神跟大招=追加也很酷 09/07 14:43
minipig0102: 世仇效果真的... 09/07 16:20
p200404: 虛無主要是靠dot回能量回血 你的必殺基本上是無限開 09/07 16:26
p200404: boss叫蟲出來就是叫小黑人出來上dot 然後必殺全是滿的 09/07 16:27
opeminbod001: 目前看起來打命途組合或拿什麼祝福的重要程度加大了 09/07 16:43
Elfego: 我妹上包養網被我發現= = 09/07 16:43
opeminbod001: 不能像模擬那麼無腦選 今天再來試試 09/07 16:43
Avvenire: 我覺得火漆奇物重要度上升了 09/07 16:48
iPhoneX: 回響交錯要怎麼觸發啊 有時候拿到別的祝福3個也沒有 09/08 13:14
iPhoneX: 啊 看原PO的圖 原來有限制一種命途只能交錯兩種 09/08 13:15
iPhoneX: 難怪有時候沒有出現 09/08 13:15
Nicodim: 隔壁桌的人竟然在討論包養... 09/08 13:15