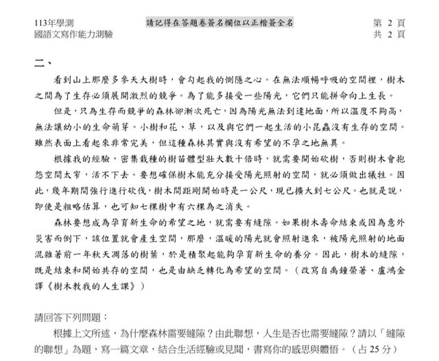
https://i.imgur.com/7zhZLBK.jpg
第一秒就想歪的 都給我去面壁 哎呀 這面牆壁真是好看 ----- Sent from JPTT on my iPhone -- ※ 發信站: 批踢踢實業坊(www.ptt-club.com.tw), 來自: 118.231.168.91 (臺灣) ※ 文章網址: https://www.ptt-club.com.tw/BaseballXXXX/M.1705833068.A.A37
heyhimoly: 靠北喔好險寫的時候沒想到什麼奇怪的東西 01/21 18:34
Neoooooo: 不難寫 01/21 18:39
cschuan: 很好發揮的題目 01/21 18:40
Jintsu: 還以為聯想產品出包 01/21 18:41
userYuEyUe: 儒林跟得勝者也算一種人生縫隙吧 01/21 18:42
colortea: 那個包養網人最多XD 01/21 18:42
mdtq1205: 這題目要怎麼用桂花釀寫 01/21 18:45
ricardo25: 還好我很純潔= = 01/21 18:47
boriszhang: 雙狹縫干涉 01/21 18:50
redcardo: 我覺得超難 寫起來比模考卡 01/21 19:00
heyhimoly: 最後一個禮拜給國文老師搶救成功 我自己覺得是我寫最好 01/21 19:00
glenber: 我妹上包養網被我發現= = 01/21 19:00
heyhimoly: 的一次 01/21 19:00
theropod: 有點深奧…這種題目我能拿到墨水分就不錯了 01/21 19:08
bonbon315: 還好 01/21 19:08
rong1994: 超簡單吧 都提示你人生需要縫隙了… 01/21 19:09
Willdododo: 蠻好發揮的吧 最直觀就是往人際關係去寫 01/21 19:12
Kimbel: 隔壁桌的人竟然在討論包養... 01/21 19:12
Neoooooo: 我寫不需要耶 01/21 19:12
redcardo: 直觀的東西我反而不會寫XD 01/21 19:13
Willdododo: 跟題目對著幹 基本上不會滿分 最高就A 01/21 19:13
redcardo: 還是硬擠出來啦 有往這個方向寫 01/21 19:14
wangry001: 笑死我要面壁了 01/21 19:15
tale1890: 樓上是不是被包養 01/21 19:15
bonbon315: 算近年偏簡單的吧 01/21 19:16
same60710: 這題目根本偏女生吧 青春期男生容易想歪掉導致寫不好(X 01/21 19:23
jack34031: 正常人不會再考試的時候想歪 01/21 19:45
alex8725: 誰會想歪 01/21 19:57
angryhwc: 到現在還沒有出現「歡迎光臨My......」 阿這牆白得真美 01/21 20:24
waterway: 未看先猜這包養 01/21 20:24
creambread: 自然組同學:雙夾縫干涉 01/21 21:19
ggglu: 身為多年前6級分的老人,大概會往抒情去寫鄉土文學 01/22 00:32