→ SIL : 建出來真的是不知道要拿來運什麼人。陸戰隊有船塢/ 10/06 13:22
→ SIL : 戰車登陸艦可以一次包辦人員裝備,陸軍在外島兵力 10/06 13:22
→ SIL : 不斷裁減的狀況下現在也少有大批量人員的移防轉換 10/06 13:22
→ SIL : 。非常態需求還不如直接跟民間業者承租包船。 10/06 13:22
→ geesegeese : 其實戰鬥艦要30節+,沒有燃渦,4000噸會跑不贏拉法 10/06 13:27
→ geesegeese : 葉 10/06 13:27
→ scotch : 英國有輸出軍用雷達是真的 10/06 13:27
→ geesegeese : 除了$,還有動力考量,柴柴的戰鬥艦2000噸上下Ok 10/06 13:28
→ geesegeese : 再上去就只能當後勤或海巡 10/06 13:29
→ geesegeese : 不然就是海上飄盪的x魚 10/06 13:29
→ asmp : 迅能計劃就是多功能人員運輸艦,船舶中心已經完成合 10/06 13:31
→ asmp : 約設計,只是後續海軍不打算建造。 10/06 13:32
推 geesegeese : 資源分配問題,美軍對這種非戰鬥艦比較願望移轉 10/06 13:36
→ geesegeese : 更正:願意移轉 10/06 13:37
※ 編輯: sfsm (114.26.67.99 臺灣), 10/06/2024 14:38:05
→ asmp : 2016年4月迅能計畫廢標,那5月標出去的是什麼東西? 10/06 14:47
最後還是標出去了?我倒是不知道,這邊先道歉
畢竟前三次都是廢標(紅框範圍),
https://i.imgur.com/hB8B3Lr.jpeg
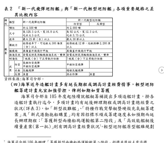
推 Wooctor : 之前是有看到某立委提到輕巡的排水量有超過3000噸 10/06 16:35
→ Wooctor : 最高3600 10/06 16:35
這是2023年立法院預算評估報告
https://i.imgur.com/pJuts0g.jpeg
推 asmp : 迅能專案合約設計一共分為初步設計、基本設計、系統 10/06 16:53
→ asmp : 設計和招標製作4個階段,每個階段完成後按比例請領 10/06 16:54
→ asmp : 經費,最後應該在某個階段被喊停。 10/06 16:55
https://navy.mnd.gov.tw/PolicyRoom/Policy_Info.aspx?ID=8&CID=30054&PID=18
https://navy.mnd.gov.tw/Photo/PolicyHTML/201611161542_587246.jpg


→ SIL : 建出來真的是不知道要拿來運什麼人。陸戰隊有船塢/ 10/06 13:22
→ SIL : 戰車登陸艦可以一次包辦人員裝備,陸軍在外島兵力 10/06 13:22
→ SIL : 不斷裁減的狀況下現在也少有大批量人員的移防轉換 10/06 13:22
→ SIL : 。非常態需求還不如直接跟民間業者承租包船。 10/06 13:22
→ geesegeese : 其實戰鬥艦要30節+,沒有燃渦,4000噸會跑不贏拉法 10/06 13:27
→ geesegeese : 葉 10/06 13:27
→ scotch : 英國有輸出軍用雷達是真的 10/06 13:27
→ geesegeese : 除了$,還有動力考量,柴柴的戰鬥艦2000噸上下Ok 10/06 13:28
→ geesegeese : 再上去就只能當後勤或海巡 10/06 13:29
→ geesegeese : 不然就是海上飄盪的x魚 10/06 13:29
→ asmp : 迅能計劃就是多功能人員運輸艦,船舶中心已經完成合 10/06 13:31
→ asmp : 約設計,只是後續海軍不打算建造。 10/06 13:32
推 geesegeese : 資源分配問題,美軍對這種非戰鬥艦比較願望移轉 10/06 13:36
→ geesegeese : 更正:願意移轉 10/06 13:37
→ asmp : 2016年4月迅能計畫廢標,那5月標出去的是什麼東西? 10/06 14:47
推 Wooctor : 之前是有看到某立委提到輕巡的排水量有超過3000噸 10/06 16:35
→ Wooctor : 最高3600 10/06 16:35
推 asmp : 迅能專案合約設計一共分為初步設計、基本設計、系統 10/06 16:53
→ asmp : 設計和招標製作4個階段,每個階段完成後按比例請領 10/06 16:54
→ asmp : 經費,最後應該在某個階段被喊停。 10/06 16:55
→ TRESS : 蛤,用在教育、用在治安..?? 無法執行繳回的垢病/ 10/06 20:24
→ TRESS : 問題點是,當年度可以買或是安排要買的東西被排擠, 10/06 20:24
→ TRESS : 結果因為沒有進度造成預算繳回=不但預算算是白編, 10/06 20:24
→ TRESS : 還有預計想買的東西被排擠才是。用軍事預算來幹其他 10/06 20:24
→ TRESS : 事情???? 10/06 20:24
→ sfsm : 我意思的在總預算上撥給軍事用途的比例問題 10/06 21:02
推 rommel1 : 兩艘的開工典禮不是都有出現示意圖? 10/06 21:14
→ sfsm : 開工典禮那個3D有直升機機庫,不符合輕巡的條件 10/06 21:35
→ tony121010 : 沒機庫吧,只有甲板 10/06 21:37
→ sfsm : 就只是把機庫艙門塗掉而已,機庫空間一直都在 10/06 21:49
推 colorghost : 還是希望輕巡後續艦能把機庫加回去。未來能不能多買 10/07 08:32
→ colorghost : MH60是一回事,難保未來也有操作無人機的需求 10/07 08:32
推 dasfriedrich: 問題應該是原先的新巡為啥堅持要4500噸不放大才對 10/07 13:31
→ dasfriedrich: 現在輕巡不放大噸數主要是因為少了頭上的陣列雷達 10/07 13:32
→ dasfriedrich: 陣列雷達我指的是類神盾系統,而不是轉轉轉的那個 10/07 13:34
→ lookinto : 4530噸做得出來 為什麼要放大噸位? 10/07 14:43
→ lookinto : 陳永康是2016年5月19日 國防部副部長退休 不是2015 10/07 14:45
→ lookinto : 年5月19日 10/07 14:45
→ lookinto : 2016年5月20日 蔡英文的新政府上任 前後任政府對國 10/07 14:54
→ lookinto : 防預算分配有不一樣的重點 這不必太意外 所以2016 10/07 14:54
→ lookinto : 年6月公佈的12年造艦計畫 與2013年 陳永康任海軍司 10/07 14:54
→ lookinto : 令時公佈的未來15年兵力整建計畫 有所出入 除了是 10/07 14:54
→ lookinto : 經過三年的執行 依據執行結果以及與執政者著重的點 10/07 14:54
→ lookinto : 來調整 不覺得意外 10/07 14:54
→ sfsm : 筆誤了,退休日期吧2016年誤打成2015年 10/07 17:35
→ sfsm : 而且並不只是「調整」而是,而是把陳永康規劃翻掉 10/07 17:37
→ sfsm : ,這就是為什麼海軍建軍一直在空轉的原因 10/07 17:37
→ lookinto : 說空轉 太過頭 海軍這些年也完成了潛艦國造 沱江艦 10/07 17:57
→ lookinto : 玉山艦等 陳永康任內規劃的巡防艦是2000-3000噸級 10/07 17:57
→ lookinto : 跟現在建造中的輕巡吻合 台灣的造艦能量 能力就到 10/07 17:57
→ lookinto : 那邊 如果不改陳永康的規劃 依陳任內的規劃走 現在 10/07 17:57
→ lookinto : 會再多完成什麼艦 然後不算是空轉?震海計畫一項中 10/07 17:57
→ lookinto : 止 海軍就是空轉? 陳任內規劃可沒有震海4500噸級 10/07 17:57
→ lookinto : 的巡防艦 10/07 17:57
→ lookinto : 潛艦國造成功就說是蔡政府支持才能成 如失敗就算海 10/07 21:38
→ lookinto : 軍的鍋 是這樣的嗎?陳永康的15年兵力也有潛艦國造 10/07 21:38
→ lookinto : 但若沒蔡政府支持 只打著陳永康推動 就能成功? 10/07 21:38
→ lookinto : 獵雷艦弊案是慶富還是海軍亂搞? 10/07 21:39
→ lookinto : 陳永康規劃的15年兵力 有提到原一級艦怎麼升級嗎 10/07 21:45
→ lookinto : 而後來康定升級案的海劍二 華陽是何時才跑到可量產 10/07 21:45
→ lookinto : 階段 難不成是打著陳永康15年兵力旗號 海劍二 華陽 10/07 21:45
→ lookinto : 都可以快速完成量產 比打著12項造艦計畫 更快用在 10/07 21:45
→ lookinto : 康定升級案中? 10/07 21:45
→ lookinto : 如果 當時就用國產系統開造15年兵力的2000-3000噸 10/07 21:49
→ lookinto : 級巡防艦 進度上會比現在輕巡快嗎嗎? 新系統除錯 10/07 21:49
→ lookinto : 的事 很難說 10/07 21:49
→ lookinto : 你說 當年15年兵力被翻掉 所以 後來海軍空轉 你可 10/07 21:54
→ lookinto : 以具體舉出 如果當時完整照15年兵力規劃走 那跑到 10/07 21:54
→ lookinto : 現在 有什麼計畫 什麼艦 搭配什麼裝備 是可以比現 10/07 21:54
→ lookinto : 行狀況早完成的 這才有正確的論述 10/07 21:54