作者shuo0503 (ShuoMaker)
標題Re: [閒聊] 辦公室訂飲料,自己被漏掉…
時間2024-11-27 20:09:27
之前上人資的課程
好像有提過類似的案例
講師說這樣算職場霸凌
他說此行為構成
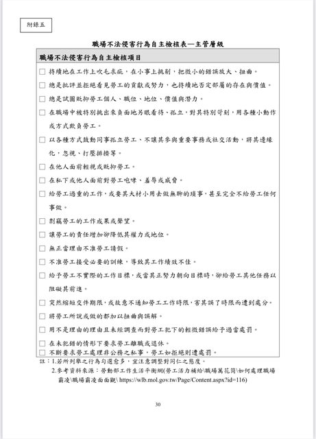
職場不法侵害預防措施查核及評估表中的
「不讓同仁參與社交活動」
我只是上課隱約聽到
也不知道是不是真的有案例發生過
但從此之後每次揪團訂飲料
都害我要特別留意同仁間有沒有人被漏掉了
https://i.imgur.com/zg4q0Ln.jpeg
※ 引述《DogCavy (狗狗)》之銘言:
: 以往有個助理會幫我們這一層辦公室訂飲料。
: 通常都在群組問大家要喝什麼飲料。
: 後來她離職了。
: 有位很愛喝飲料的協理,
: 就找另一位看起來很閒的助理幫忙訂
: 但那位助理卻都私下line問
: 最後,漏掉我沒問…
: 我問一個比較熟的同事,
: 她說有其他人問她
: 但她說這算是服務性質的,
: 所以那個同事可能不會全部都問吧。
: 我對這位訂飲料的同事是沒交情啦。
: (我個性不愛跟人做非工作上的交流)
: 她工作態度屬於能推就推、能不做就不做的類型、
: 講話又很沒禮貌,
: 所以我本來就不喜歡她。
: 不過遇到訂飲料獨獨被漏掉這情況…
: 各位對這會有什麼想法嗎?
: 感謝!
: ----
: Sent from BePTT
-----
Sent from JPTT on my iPhone
--
※ 發信站: 批踢踢實業坊(www.ptt-club.com.tw), 來自: 114.47.30.113 (臺灣)
※ 文章網址: https://www.ptt-club.com.tw/WomenTalk/M.1732709369.A.067
推 DogCavy : 謝謝! 111.246.29.217 11/27 20:12
→ DogCavy : 如果我職等低,會覺得被霸凌沒錯 111.246.29.217 11/27 20:12
→ DogCavy : 但我職等高她很多,她又是隔壁部門 111.246.29.217 11/27 20:14
→ DogCavy : 的,算了 111.246.29.217 11/27 20:14
→ DogCavy : 叫協理如果請客不要忘記我就好 111.246.29.217 11/27 20:14
推 wiimas: 樓上是不是被包養 111.246.29.217 11/27 20:14 推 VoV : 勞動部做的檢核表,好諷刺 91.90.123.134 11/27 21:29
→ DogCavy : 最近公家機關比較注重吧?也有人傳 42.71.18.84 11/27 21:33
→ DogCavy : 給我 42.71.18.84 11/27 21:33
→ gggiiina : 別想太多 49.217.196.46 11/27 21:42