來源 https://reurl.cc/bl6zKl https://weibo.com/3481921712/NhVnwu7FJ https://i.imgur.com/HZWx67J.jpg
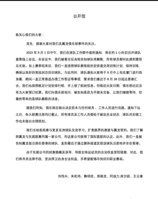
來自香港灣區翼龍球員的公開信 致關心我們的大家: 首先,感謝大家對我們及翼龍俱樂部事件的關注。 2023年9月1日中午,我們在球隊工作群中接到通知,將在約1小時後召開球隊重要線上會議 。在會議,,我們被毫無徵兆地告知球隊將解散,所有球員都對此感到震驚且無助。自上 賽季結束後,我們一直按照球隊教練組的安排遞交週訓練計劃保持訓練,確保以良好的競 技狀態回歸球隊。 與此同時,球隊通知大家將於9月中上旬在廈門進行熱身賽,期間一直正常推進辦理工作 簽證等事項,要求我們最遲於8月28日抵達香港匯合。我們也按照既定計劃安排行程,並 上報了航班信息。但臨近出發日期,俱樂部遲遲沒有為大家預訂機票。我們向俱樂部詢問 ,被告知是因為手續未完備,讓我們繼續等待,但最終等來的是球隊解散的消息。 據我們所知,俱樂部在做出決定前未與任何球員、工作人員進行溝通。通知下達之日,各 大聯賽註冊均已截止,所有球員及工作人員都處於被迫失業狀態,球隊對後續工作也未做 出合理規劃。 我們當初是抱著與更多亞洲球隊交流學習、擴寬眼界的願望與翼龍簽約。我們了解 到翼 龍與東超聯賽同屬一家公司,而這家公司獲得了國際籃聯的認證。此外,我們一直被告知 翼龍是註冊在香港的球隊,直到最近才通過媒體報導發現該球隊註冊地並非在香港。 由於東超公司的刻意隱瞞及誤導,導致全體運動員的合法權益受到侵害,對此,我們將尋 求法律手段,堅決捍衛自身合法權益,並希望能夠盡快回歸職業賽場。 劉傳興、朱松瑋、鞠明欣、鄭祺龍、阿迪力榆w爾班、王雲章 ------ 這問題看起來超級嚴重餒 而且文章中提到東超跟翼龍是同一個母公司 這樣搞東超聲譽會不會有影響 -- ※ 發信站: 批踢踢實業坊(www.ptt-club.com.tw), 來自: 111.71.215.213 (臺灣) ※ 文章網址: https://www.ptt-club.com.tw/basketballTW/M.1693935526.A.9AB
Weasley40 : 歡迎入P09/06 01:40
bl00190 : 所以註冊在哪? 原來國外也有法律籃球的章節?09/06 01:42
joejoe14758 : 老話一句 法院見 09/06 01:42
kyleliu2000 : 明年港裔特例開放? 09/06 01:43
apple070212 : 故意選在註冊截止日解散 是真的蠻搞事的== 09/06 01:44
punjab: 求包養...管飽就好XD 09/06 01:44
apple070212 : 截止日後09/06 01:45
Pash97143 : 這批是中國籍的吧? 09/06 01:46
leoncurry30 : 東超資金一直以來都有問題啊09/06 01:46
leoncurry30 : 華裔的都沒出聲09/06 01:46
Johseagull : 東超這公司有種要惡性倒閉的感覺09/06 01:51
sashare: 阿姨!我不想努力了(求包養)09/06 01:51
Johseagull : 記得灣區翼龍就是為東超創立的?不太確定 樓下grant09/06 01:52
Johseagull : 大09/06 01:52
kwljsc : 哇靠有朱松尾09/06 01:55
star60281 : 這麼惡質公司辦的聯賽我看也撐不了多久 根本惡搞球09/06 01:55
star60281 : 員09/06 01:55
sijiex: 有沒有富二代要包養09/06 01:55
qqqaa : 過份,這什麼鳥公司09/06 01:57
sue5566 : 灣區翼龍公司同一家啊09/06 01:59
s5167267 : 這樣操作有一點奇怪 會不會有人跳船啊09/06 02:01
vy8824 : 真慘09/06 02:08
ZIDENS : 應該要算乳摸 畢竟是午夜09/06 02:11
VLADINA: 身邊有朋友被包養09/06 02:11
ZIDENS : 但好像是情報 因為他們已經沒官方了 09/06 02:11
xxovv : 如果因為辦東超資金不夠而解散球隊害人失業09/06 02:16
xxovv : 那參加的球隊會不會良心不安啊~09/06 02:16
usnavyseal : Z板好笑 XD09/06 02:19
Pash97143 : https://weibo.com/3481921712/NhVnwu7FJ 09/06 02:30
odemagus: 亞洲最大包養平台上線了 09/06 02:30
Pash97143 : 來源補這個 09/06 02:31
azndevil26 : 這樣東超還辦的下去也很厲害 09/06 02:33
king1028 : 內容得知,辦理東超聯賽的公司=灣區翼龍的公司,怪09/06 02:38
king1028 : 不得彎曲翼龍一解散,東超聯賽馬上讓P+國王遞補, 09/06 02:39
king1028 : 看來這聯賽應該也辦不了多少場了09/06 02:39
yes500: 這個包養網正妹好多 是真的嗎09/06 02:39
access4096 : 依據中國那邊的消息,東超主辦單位的資金問題很大09/06 02:44
ZIDENS : 微博風向居然相反09/06 02:44
good5755 : 高雄鋼鐵人也快爆炸了 幹嘛還擔心港仔失業09/06 02:46
good5755 : 先看看鋼鐵人接下來薪水付不得出來嗎09/06 02:47
access4096 : 對岸媒體還爆料,東超上次比賽對供應商貨款及酒店住09/06 02:51
alexantiy: 真的有這麼多人在找包養09/06 02:51
access4096 : 宿費,拖了半年才付錢09/06 02:51
access4096 : 現在灣區翼龍球員要求東超公司支付欠薪和資遣費09/06 02:52
access4096 : 這些不好好處理,下屆東超能不能舉辦都是問題09/06 02:53
sue5566 : 中國那邊在東超剛成立就挖出他們以前的事蹟了,所以09/06 03:07
sue5566 : 一開始灣區翼龍重金挖角就在酸說一年後搞不好就解散09/06 03:07
sowrey: 有人可以分析一下包養平台的差異嗎09/06 03:07
sue5566 : ,結果中國人先知,果然只有中國人最懂中國人09/06 03:07
sue5566 : 從未成立聯賽就開始畫大餅,但是包含住宿機票甚至主09/06 03:12
sue5566 : 客場屢屢出包,承諾百萬美金獎金變幾百萬台幣,自己 09/06 03:12
sue5566 : 成立球隊一年就解散欠薪,現在這個主辦單位究竟還有09/06 03:12
sue5566 : 多少資金可燒都是問題,而且惡質的是要解散不早講,09/06 03:12
cw758: 那個包養網人最多XD09/06 03:12
sue5566 : 人家CBA註冊過了才宣布,擺明搞人XD09/06 03:12
ZIDENS : 想了一下不太對欸 09/06 03:13
ZIDENS : 原本東超等於是主辦出一隊的邀請賽09/06 03:14
sue5566 : 所以我一直好奇開吹東超的到底有沒有經歷過超級8非 09/06 03:14
ZIDENS : 阿現在東超等於完全是獨立於協會外的協會機制欸==09/06 03:14
ludi: 我妹上包養網被我發現= =09/06 03:14
sue5566 : 凡12一路過來,而且東超背後資金是在還未邀請各國正 09/06 03:14
sue5566 : 式打主客場還是邀請賽就被抓包了,扣除粉粉濾鏡,這09/06 03:14
sue5566 : 家問題根本超大,光是連中國人都覺得就是家爛公司就09/06 03:14
sue5566 : 很有問題了吧09/06 03:14
sue5566 : 基本的後勤-欠錢 球隊-解散欠錢 贊助-沒拉到剛打邀09/06 03:16
peernut: 隔壁桌的人竟然在討論包養...09/06 03:16
sue5566 : 請賽 獎金-單位美金變台幣09/06 03:16
sue5566 : 現在我看根本只想死馬當活馬醫,就當個主辦單位讓各09/06 03:17
sue5566 : 國負擔相關費用,自己抽中間費看能不能先還債XD09/06 03:17
good5755 : 鋼鐵人被爆料資金問題很大 台灣人還不是義氣相挺09/06 03:17
ZIDENS : 不對啊 不管事 不出錢 不出隊09/06 03:18
xikimi: 樓上是不是被包養09/06 03:18
ZIDENS : 這不就是...分一杯羹==?09/06 03:18
aee08 : 其實東超這樣才是對的,畢竟主辦自己養一隊這蠻好09/06 03:18
aee08 : 笑的,不過要也是找人接手直接解散不就代表這聯賽09/06 03:18
aee08 : 商業價值太低嗎09/06 03:18
sue5566 : 不會有人接手啊,因為那隊薪水靠北高,不然怎麼挖贏 09/06 03:19
Avero: 未看先猜這包養 09/06 03:19
sue5566 : CBA的09/06 03:19
sue5566 : 鋼鐵人雖然又是黑道又是資金的問題,但目前還沒有欠09/06 03:20
sue5566 : 球員薪資的案例09/06 03:20
william12tw : 難怪CBA要自己搞一個聯賽 09/06 03:20
sue5566 : 這聯盟等於太陽+鋼鐵人負面綜合,而且還是聯盟板XDD09/06 03:21
ejoz: 一定又是這包養09/06 03:21
sue5566 : D 就知道多慘了吧 09/06 03:21
aee08 : 我好奇P+去打到底有沒有賺錢,如果還要負擔住宿機09/06 03:23
aee08 : 票等等,就算主場票房賣光但是不知道會不會賺 09/06 03:23
sue5566 : 東超目前是畫一個很大的餅,但是沒有資金注入09/06 03:24
sue5566 : 球隊如果不用扛後勤支出,理論上靠票房是能賺的,但09/06 03:25
FishRoom: 包養平台不意外09/06 03:25
sue5566 : 到時怎麼分配其實很有趣09/06 03:25
aee08 : 對啊如果東超是純主辦就會涉及分潤的問題,不然他09/06 03:26
aee08 : 們賺什麼09/06 03:26
sue5566 : 東超目標就是賺轉播權利金跟票房分潤吧09/06 03:27
sue5566 : 但第一個問題是台日韓籃球電視轉播權利金能拿多少XD09/06 03:29
KsiR: 覺得包養網EY嗎09/06 03:29
sue5566 : 光是台灣目前你要叫電視付給職籃估計是很少錢的,那09/06 03:29
sue5566 : 只能靠票房了,那主辦單位要分多少,分多球隊虧錢,09/06 03:29
sue5566 : 分少主辦單位還有很多爛攤子還沒處理,東超從一開始09/06 03:29
sue5566 : 就沒搞好這問題,連拉基本後勤贊助都無法搞定09/06 03:29
aee08 : 搞不好解散這事情很早就知道了,不然國王怎麼會人家09/06 03:29
peoples: 包養網站葉配啦09/06 03:29
aee08 : 剛解散就宣布加入,他們不可能連最基本的收益方式09/06 03:29
aee08 : 都不知道就先加入吧,這也太怪 09/06 03:29
sue5566 : 後來成立球隊我想也是想直接分一部份收益吧但是你用09/06 03:31
sue5566 : 高於CBA行情的去挖角,哪有可能賺啦XDD09/06 03:31
sue5566 : CBA那些都是完全不怕虧在玩的,結果現在解散要解決09/06 03:31
wilmer: 記者收了包養網多少啦09/06 03:31
sue5566 : 一隊的薪資問題,然後之後後勤怎麼辦,欠債還完了嗎 09/06 03:31
sue5566 : ?之後的支出接的上嗎?09/06 03:31
sue5566 : 東超我估計今年打完估計連灰都不剩了 09/06 03:32
NXT0614 : P+有兩隊要打東超欸09/06 04:03
cpujerry : 東超真的搞笑 09/06 04:30
badlip: 包養真亂 09/06 04:30
wish8042 : 哪裡都能法律籃球,有意思!東超的美麗泡泡不知道還09/06 04:55
wish8042 : 能撐多久才破09/06 04:55
woodgatel : 灣區翼龍在PBA燒錢燒很大耶 而且前陣子才公布新一季09/06 05:02
woodgatel : 陣容吧。就那麼突然說不玩,P粉們都不覺得很抖嗎?09/06 05:03
e7555 : 最壞的結果就是繼續打P自己的比賽就好了 09/06 06:58
piggyoil: 演藝圈一堆包養好嗎 09/06 06:58
e7555 : 不懂需要擔心什麼? 09/06 06:58
e7555 : BLG、KBL、PBA都沒說話了 09/06 06:59
JAY751016 : 結果東超也倒閉 09/06 07:01
grant3324 : 其實東超這個公司確實從去年開始ㄧ系列的處理事情 09/06 07:33
grant3324 : 都蠻大的。解散灣區,除了球員本身外,還有PBA也受 09/06 07:33
TwixBar: 政治圈一堆包養好嗎 09/06 07:33
grant3324 : 影響。原本PBA已經跟球隊簽約要參加下季的專員盃了 09/06 07:33
grant3324 : ,現在也是整個重來。我覺得東超這樣搞,參加的幾 09/06 07:33
grant3324 : 個籃球聯盟應該對這個聯盟印象愈來愈差了。真的如果 09/06 07:33
grant3324 : 資金問題不解決,東超可能真的就ㄧ季而已。 09/06 07:33
wallace7073 : 會不會富邦 國王 接手經放棄P,然後剩下的球隊就合 09/06 07:56
boggicer: 有錢人一堆包養好嗎 09/06 07:56
wallace7073 : 併了 09/06 07:56
shifa : 或許黑人接手東超就能完成他跨國聯賽的理想 09/06 08:03
Cena520 : 東超應該也差不多了09/06 08:18
pounil : 這種聯賽 P粉拿來吹 看來應該是很盛大很美好才是 09/06 08:45
pounil : 結果沒想到又又又被打臉了 問題一堆 看富邦要不要 09/06 08:46
Chiason: 學生妹被包養多嗎 09/06 08:46
papa7363 : 其實讓台日韓菲四聯盟一起主導,現在各聯盟兩隻冠 09/06 08:46
papa7363 : 亞軍對戰各自賺主場費、轉播費應該會更好。冠軍獎 09/06 08:46
papa7363 : 金各聯盟出一份贏者全拿。 09/06 08:46
papa7363 : 看行不行。 09/06 08:47
pounil : 接手吧 反正錢不是問題 09/06 08:47
Markell: 亞洲最大包養網上線啦 09/06 08:47
kannachan : 要合約?找台新09/06 08:47
kannachan : 要幾份合約都可以 全部一起來吧 09/06 08:48
booker56 : 有得打就打,東超沒得打就打自己聯賽的就好,真不 09/06 08:50
booker56 : 知某迷在擔心啥xdddd 09/06 08:50
booker56 : 有打就賺到 09/06 08:51
fuoya: 我哥上包養網被我抓包.. 09/06 08:51
pounil : 不是有打有酸到嗎 09/06 08:52
jumilin927 : 看起來沒錢 這樣東超應該搞不太起來 09/06 08:52
dotit : 這就是信徒吹很大的東超嗎?現在又說打不打沒差了XD 09/06 08:55
kikolion : 對啊,沒得打也沒差啊,東超若那麼爛那日韓菲冠亞軍 09/06 08:58
kikolion : 隊幹嘛也要打,待在國內就好 09/06 08:58
Apasiri: 有人包養過洋鬼子嗎 09/06 08:58
outsi : 台籃點? 09/06 09:00
pounil : 這樣說T的沒打也沒差 沒差也要酸?? 現在風向又變了 09/06 09:03
Sunlin30 : 東超也太鳥了吧,CEO不是黑人的bro嗎,怎麼會這樣 09/06 09:04
kikolion : t1有被邀的話有打當然好,沒打真的也沒差阿,阿重點 09/06 09:06
kikolion : t1就沒有被邀啊09/06 09:06
litidi: 有錢人為啥都想包養09/06 09:06
kikolion : 重點是現在風向有變嗎?東超有說不辦了嗎,不就球迷 09/06 09:09
kikolion : 自己在揣測 09/06 09:09
snocia : 據了解這是國際頂級賽事,不會有任何問題 09/06 09:10
abc5588646 : 東超跟翼龍是同間公司不是大家都知道嗎 09/06 09:12
snocia : 啊對了上面有人說可以賺權利金的,不只台灣,日本 09/06 09:14
Merzario: 有人被洋鬼子包養過嗎 09/06 09:14
snocia : 也賺不到多少的,可以看日本聯賽在什麼管道播出, 09/06 09:14
snocia : 至於現場觀眾,以日本人的習性要比例行賽多都很難 09/06 09:14
Tingnerba : 批寶繼續吹捧東超嘻嘻09/06 09:16
snocia : 上季保證不只是因為時間倉促才觀眾少,等著看 09/06 09:16
ntusimmon : 沒打沒差的賽事 沒被邀不就也是沒差嗎? 都沒差所 09/06 09:28
Muzaffer: 到底要多有錢才會想包養 09/06 09:28
ntusimmon : 以呢? 09/06 09:28
kikolion : 前提是打不成啊,打的成不就有差了 09/06 09:33
ntusimmon : 沒打沒差的比賽 打不打得成也是沒差啊。到底在繞什 09/06 09:38
ntusimmon : 麼?? 09/06 09:38
cjtv : 116樓的建議不錯 09/06 09:42
MIJice: 閨蜜上包養網還推薦我... 09/06 09:42
kikolion : 你到底在講啥啊,到底誰在繞,邏輯可以好點嗎 09/06 09:43
nash100 : 有差啊 因為現在還沒說不打 能打就是有球賽能看 09/06 09:47
fday : 趕快打啊 台灣有很多人想進場 不就有錢了嗎 09/06 09:48
pounil : 原來炫耀心態 這東西沒有沒差 有人要給我 沒人給你 09/06 09:48
pounil : 哈哈哈 你好鳥 你:= ="" 阿不是沒差 09/06 09:49
SpyTime: 包養? 09/06 09:49
booker56 : 人家就不給你名額,別再鬧脾氣了啦 09/06 09:56
fday : U16才是沒給名額吧 XD09/06 09:58
tmacor1 : 東超就是個笑話 09/06 10:04
assbean : 怎麼一堆人講的好像中信超級想打東超一樣...... 09/06 10:04
pounil : 沒差的東西鬧脾氣才是真的詭異吧 09/06 10:12
Toth: 現在包養網都這麼直接嗎 09/06 10:12
Cena520 : 中信會想浪費時間打這個喔? 09/06 11:06
bobon0921 : 笑死 看起來超不穩的賽事 09/06 11:25
clavi : 昨天不是才一堆寶在吹而已 09/06 11:35
fday : 小胡會幫忙嗎 09/06 12:03
LMGlikeshit : 哇 直接整隊違約欸 道德P寶快出來抵制啊 09/06 12:41
Asterix: 歐美包養真的很平常嗎? 09/06 12:41
LMGlikeshit : 照板上邏輯 可以理解為 09/06 12:44
LMGlikeshit : 這季聯賽還沒開打 東超名聲就先臭掉了 09/06 12:44
acerttt : 都叫人家道德P寶了,灣區翼龍跟P有啥關係??裡面也只 09/06 12:44
acerttt : 有一位台灣人而已 09/06 12:44
kannachan : 台新收 全收 09/06 12:58
AdamShi: 男友上包養網 該放生嗎 09/06 12:58
black205 : 還好吧 在台籃板都會支持球隊這樣啊 畢竟球員也是 09/06 13:09
black205 : 價高就跑 09/06 13:09
mono1023 : P又贏了 09/06 13:16
LMGlikeshit : 果然這時候就變成這還好吧 不意外 09/06 13:17
black205 : 還好吧就是按照有些人標準啊 嘻嘻 09/06 13:27
lezabo: 是這個包養平台嗎 09/06 13:27