標題: 國中籃球隊長遭高中體總禁賽!超瞎理由曝 葉丙成斥:逼上梁山 記者/筆者名: 林冠吟 內文: https://i.imgur.com/mpWBXPM.jpg
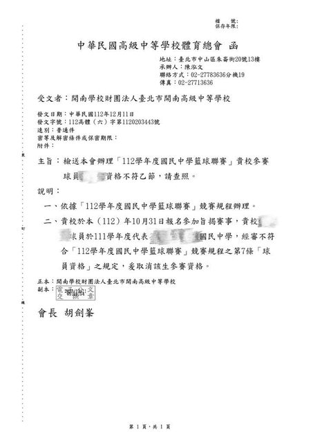
今年4月份明仁會成員指使一名男子至宜蘭員山某間米粉湯店砸店,後續赫然發現T1職籃 聯盟的新秀成員簡賀宇也在其中,更有消息指出,明仁會仍在南澳地區對國中學童下手, 不斷於籃球場公開拉攏學子進入幫派。為避免學童慘遭黑幫毒手,有教練將孩子轉往北部 就讀,讓孩子可以安心打球念書,但11日卻傳出孩童在打籃球比賽前收到高中體總禁止出 賽通知,理由竟是「去年曾代表其他學校出賽」。這也讓台大教授葉丙成痛批,「逼孩子 上梁山的,原來不是黑道,而是高中體總」。 當事人氣憤表示,11日下午開南國中籃球隊隊長於當天下午2點比賽前,突然在上午11點 收到高中體總的禁賽令,理由僅僅是因為隊長去年曾代表其他學校出賽,因此不符參賽資 格。而當初隊長原在南澳就讀,會自南澳轉學至北部也是因為明仁會成員於該處不斷吸收 年輕學子,為避免孩童誤入歧途,才會透過管道將孩子轉至北部就讀,卻在比賽前夕收到 高中體總的禁賽令。 對此,台大教授葉丙成也怒批高中體總,「逼孩子上梁山的,原來不是黑道,而是高中體 總」。葉丙成指出,開南國中籃球隊隊長來自花蓮偏鄉,於南澳就讀時,遇到好教練,教 練不但教他打球,更在家裡撫養其他像他一樣的幾個孩子。 而教練後續因轉換工作前往台北就職,卻在一次回南澳的過程中發現,明仁會成員竟在南 澳吸收當地學子,讓他感到相當憂心,透過管道將孩子轉往北部無界塾就讀,學費全免, 就是要讓孩子能夠安心學習、認真打球,以此避免黑幫毒害。孰料,11日上午卻在比賽前 夕收到高中體總的禁賽令,指出隊長因在去年曾打過國中甲組聯賽,代表其他學校出賽, 因此不符參賽資格,禁止出賽。 葉丙成痛斥,如果沒有像隊長有一樣的運氣遇到貴人,僅因搬家或其他原因轉學就被高中 體總禁止打球,最後若因此和被幫派吸收加入幫派,這是多麼令人痛心的事? 葉丙成指出,「大家只想著誰不能搶走我的球員,敢轉學就卡死你。這些大人,誰管你以 後前途是否烏有?誰管你是否以後沒球打後會被幫派吸走?這些大人們,只在乎球場上的 輸贏,根本不在乎這些孩子們的人生前途。」 他也表示,高中體總有想過這樣的規定,害了多少沒錢、沒球打的貧苦孩子,最後走上歧 途?「你們可有有想過當你們卡死小孩,不讓他們打球之後,台灣的教育體系安全網是否 接得住他們不被黑幫接收?沒有,你們根本沒想過,因為你們眼中只有球賽的輸贏,沒有 這些孩子的未來。」 原文網址: https://www.ctwant.com/article/303815 https://i.imgur.com/k1k7EjA.jpg
https://i.imgur.com/AiKW8Go.jpg
-- 看來JHBL有些規則該改改了 -- ※ 發信站: 批踢踢實業坊(www.ptt-club.com.tw), 來自: 111.71.212.113 (臺灣) ※ 文章網址: https://www.ptt-club.com.tw/basketballTW/M.1702358486.A.35A
ooxxman : 秦安表示:早就出國 12/12 13:24
jeangodard : “我本來就是他們的人” 12/12 13:24
Notif520 : 秦安:還好我早就出國了 12/12 13:25
a30332520 : 為啥要改規則?三年換三隊喔? 12/12 13:25
a30332520 : 把這規則改了,暑假會很精彩欸?哪個盃賽打完隊友 12/12 13:26
lezabo: 歐美包養真的很平常嗎? 12/12 13:26
a30332520 : 就不見了 12/12 13:26
gishileh : 支持改規則 而且這教練也真的有心 讓孩子遠離黑道 12/12 13:26
holyhelm : 這條規則本意是防惡性挖角 有不少爭議 12/12 13:26
gishileh : 甚至轉隊球監這個規定 都應該討論是否要拿掉 12/12 13:27
a30332520 : 拿掉的話暑假真的會很精彩 12/12 13:27
silberger: 男友上包養網 該放生嗎 12/12 13:27
jeangodard : 這個條例改也不是 不改也不是 體總沒可能處理這 12/12 13:28
jeangodard : 麼複雜的問題的啦 絕對裝沒看到 12/12 13:28
joejoe14758 : 附加但書不難吧 12/12 13:28
crawford438 : 那應該去解決黑道,轉學停賽NCAA也有啊。你要怎麼 12/12 13:28
crawford438 : 區分怎樣的球員應該停賽?我不覺得這是一一定要改 12/12 13:28
xayile: 是這個包養平台嗎 12/12 13:28
crawford438 : 的規則。 12/12 13:28
gishileh : 如果我是教練 我也會寧願以孩童成長優先而協助轉學 12/12 13:29
gishileh : 球可以再打 人生可以轉折 12/12 13:29
gishileh : 但踏進黑道 人生污點就很難離開 12/12 13:29
b54102 : 台灣黑道這幾年也越來越誇張 以前都還沒這麼囂張 12/12 13:29
cazo: 交男友跟包養有什麼差別 12/12 13:29
a30332520 : 今年南山明年松山後年能仁,確定要改欸哈哈哈 12/12 13:30
Notif520 : 難道體總不會去調查嗎 還是體總裡沒有一個人能調查 12/12 13:30
Notif520 : 這些事 確定真的是惡意挖角再禁賽 12/12 13:30
ZIDENS : 問題應該是你家球員為什麼這麼容易被滲透 12/12 13:30
gishileh : 這個條款設不設都有道理 不過在那種情況下 不轉學 12/12 13:31
izilo: 包養網到底在紅什麼? 12/12 13:31
gishileh : 變黑道問題更大 況且很多偏鄉學校的黑道問題真的不 12/12 13:31
gishileh : 是普通嚴重 12/12 13:31
ZIDENS : 轉到別的地方人家想滲透一樣可以繼續滲透 跟學校在 12/12 13:31
ZIDENS : 哪不能說有非常明確的正相關吧 12/12 13:31
sodastream : 簡賀宇還有打UBA? 12/12 13:31
SEDAP: 有人被包養 12/12 13:31
jeangodard : 附加但書更難吧 要怎麼證明小球員跟黑道有瓜葛 12/12 13:31
jeangodard : 能證明的話小小年紀就被加上一筆 以後升大學誰敢 12/12 13:31
jeangodard : 收這個球員 12/12 13:31
jeangodard : 簡不是回世新了嗎 12/12 13:31
a30332520 : 黑道那個根本假議題,簡賀宇讀台北還不是一樣在南 12/12 13:32
TUZom: 求包養...管飽就好XD 12/12 13:32
a30332520 : 澳黑道 12/12 13:32
gishileh : 如果考慮避免挖角維持現狀也是能理解 只是這也不會 12/12 13:32
gishileh : 是個案 以後避開黑道而轉學的也會一直出現 12/12 13:32
ZIDENS : 體總本來也就管不到黑道 把黑道問題歸咎於體總 12/12 13:32
ZIDENS : 有失公允 12/12 13:32
Jiulon: 阿姨!我不想努力了(求包養) 12/12 13:32
crawford438 : 如果你以保護球員為主要目的的話,少打一年球我覺 12/12 13:32
crawford438 : 得也沒那麼重要。 12/12 13:32
a30332520 : 而且少打一年是「聯賽」而已,各大盃賽也沒限制 12/12 13:34
jeangodard : 我也覺得少打一年沒這麼重要 Hbl沒表現但還是上的 12/12 13:35
jeangodard : 了好大學的人多得是 強的人一定還是會在其他盃賽 12/12 13:35
laetuon: 有沒有富二代要包養 12/12 13:35
jeangodard : 被看見 12/12 13:35
a30332520 : 球監又不止台灣才有,韓國也有 12/12 13:36
access4096 : 球監是否可以放寬 12/12 13:40
a30332520 : 球監沒有很緊阿要放寬什麼??只有「聯賽」甲轉甲 12/12 13:42
a30332520 : 要禁賽一年甲轉乙要禁賽兩年 12/12 13:42
slot365: 身邊有朋友被包養 12/12 13:42
osoo : 以偏概全以特例來批評通則,自以為清高而已 12/12 13:42
jumilin927 : 有球監蠻常見的 少打一年也不是讓球員都不能練習吧 12/12 13:43
ajerrya2000 : 一點都不瞎啊,規定就在那想用輿論不遵守? 12/12 13:43
ajerrya2000 : 還是學生欸,一年不能打球還是可以唸書遠離黑道啊 12/12 13:44
jumilin927 : 阿巴西3年高中都沒打HBL也是變MVP 12/12 13:46
colortea: 亞洲最大包養平台上線了 12/12 13:46
crawford438 : 叫高中體總去調查球員的生活環境有沒有接觸黑道? 12/12 13:48
crawford438 : 高中體總連怎樣是黑道都沒資格決定了。而且光高中 12/12 13:48
crawford438 : 甲組就有28隻球隊了,根本做不到。 12/12 13:48
Ryoma : 要特例的話就換體總審不完了 且開始鑽漏洞 12/12 13:50
rogerlarger : 為什麼不解決明仁會?他媽的好好的做你的黑道幹嘛 12/12 13:53
glenber: 這個包養網正妹好多 是真的嗎 12/12 13:53
rogerlarger : 殘害幼苗 12/12 13:53
pounil : 這就已經規定好了 城鄉平衡條款 12/12 13:53
pounil : 明仁會跟體總啥關係 12/12 13:54
pounil : 真要說叫政府掃黑啊 體總要怎麼館黑道 12/12 13:55
dreamkd : 古龍:有人的地方就有江湖 12/12 13:57
Kimbel: 真的有這麼多人在找包養 12/12 13:57
wittmannvor : 問題是路上一堆黑道吧 12/12 14:00
allen0981 : 上頭不急 急死太監的寫照 12/12 14:03
papa7363 : 有人問自己堅持住就不會受黑道影響,那如果黑道跟你 12/12 14:05
papa7363 : 說路上小心斷了手腿,不知道我們國家能否保護他? 12/12 14:06
bsjimmy : 規則可以有條件的放寬 不是完全封殺 還是要保留一 12/12 14:10
tale1890: 有人可以分析一下包養平台的差異嗎 12/12 14:10
bsjimmy : 個但書 不然這種個案就是會被犧牲 12/12 14:10
pigpig861 : 這......怪錯人了吧 12/12 14:11
pigpig861 : 轉學還是可以打其他比賽啊 12/12 14:12
papa7363 : 但書可以加註有遭受霸凌免除吧?不管是隊內還是校外 12/12 14:14
dannyyang : 葉丙成又不是這個專業,講的話拿出來報幹嘛? 12/12 14:18
waterway: 那個包養網人最多XD 12/12 14:18
SouLBox : 可以理解大家不支持鬆綁 但覺得還是要想辦法杜絕這 12/12 14:20
SouLBox : 種黑幫涉入的問題 12/12 14:20
Yu112927 : 以前就有不少轉校被禁賽的 也不是突然有的 12/12 14:21
karkkunt : 所以沒球打就要去加入黑道喔?那教育也太失敗了吧 12/12 14:22
papa7363 : 政府黑道清不乾淨,受罰的卻是學生,這本來就不合理 12/12 14:23
mark1888: 我妹上包養網被我發現= = 12/12 14:23
THEGASTBY : 有人在檢討受害者?他願意轉學,不就是想離開這個 12/12 14:26
THEGASTBY : 環境。然後轉學有球監,應該針對惡性挖角,特殊狀 12/12 14:26
THEGASTBY : 況應該了解後再去裁決。 12/12 14:26
karkkunt : 在檢討環境、治安跟教育,沒人在檢討人 12/12 14:33
papa7363 : 但行政一體,在立規定的時候不會考慮黑道入侵問題, 12/12 14:36
Quaranta: 隔壁桌的人竟然在討論包養... 12/12 14:36
papa7363 : 因為前提都是警察會搞定黑道,但事實卻不是如此。 12/12 14:36
karkkunt : 而且轉學之後就沒黑道?黑道不會追過去? 12/12 14:37
glasswood : 球監又不是第一年就有,報名時教練不知道這條規則? 12/12 14:41
glasswood : 我覺得會這麼氣的引爆點是,不能上場打怎麼會當天才 12/12 14:42
glasswood : 發現...主辦方跟學校方在這件事上都有疏失吧 12/12 14:43
schlemm: 樓上是不是被包養 12/12 14:43
papa7363 : 或許可以有轉學前通報的機制。 12/12 14:52
Whitetext : 簡那個是國高中時期就被吸收了,現在這種例子多的是 12/12 15:05
Whitetext : 現在黑道滲透進學校現在真的很可怕,很多經濟狀況 12/12 15:05
Whitetext : 不好的學生很容易被洗腦... 12/12 15:05
Whitetext : 然後大專體總才沒有那個資源可以去調查學生的交友 12/12 15:05
Wirol: 未看先猜這包養 12/12 15:05
Whitetext : 狀況啦,他們的資源沒有多到這樣。 12/12 15:05
smallb : 義務教育又不是義務讓你打球,想打球陪練也可以打阿 12/12 15:06
smallb : 要遠離黑道所以轉學很好啊,但有說一定得打球嗎 12/12 15:08
smallb : 乾脆全偏鄉學生都轉學到台北無界塾念書遠離黑道好了 12/12 15:09
robinson : 辦法都是人想出來的 制度有問題就調整而已 上面怎麼 12/12 15:11
marecht: 一定又是這包養 12/12 15:11
robinson : 一堆人只會講惡意挖角?所以因為惡意挖角就要逼走無 12/12 15:12
robinson : 辜孩子? 12/12 15:12
papa7363 : 要談義務教育就要談憲法,那釋憲的話這個規則會被 12/12 15:17
papa7363 : 廢的機率很高耶。 12/12 15:17
Siriusnota : 台灣警政系統是廢了嗎?黑道問題應該找警察吧? 12/12 15:17
riokio: 包養平台不意外 12/12 15:17
papa7363 : 那體總有什麼法源可以剝奪參賽權? 12/12 15:18
papa7363 : 有些說少打一年不會怎樣,是聯考時代的嗎?知道多元 12/12 15:25
papa7363 : 入學是什麼嗎?都已經沒錢培養才藝了,連打球數據都 12/12 15:25
papa7363 : 人一年,只因為怕黑道轉學。 12/12 15:26
papa7363 : ^少 12/12 15:26
wiimas: 覺得包養網EY嗎 12/12 15:26
rocket101 : 叫體總背鍋 不太合適 12/12 15:40
t8756321 : 因噎廢食的垃圾智障條文 臺灣體育爛不意外 12/12 16:02
pounil : 逼走無辜孩子的是黑道 是警政治安問題 12/12 16:12
pounil : 不是體育條款好嗎 12/12 16:13
pounil : 黑道問題沒解決 下次跑別的學校 你轉到哪都一樣啦 12/12 16:15
Branlli: 包養網站葉配啦 12/12 16:15
pounil : 難道這所學校吸不到人 黑道就不會換學校了嗎?? 12/12 16:16
pounil : 每個偏鄉的都轉學嗎 12/12 16:16
crawford438 : 今天這個孩子已經轉學,這條規則是影響他的籃球生 12/12 16:19
crawford438 : 涯沒錯,但惡意挖角的問題更會影響到更多孩子的籃 12/12 16:19
crawford438 : 球生涯,你不能說的他一點都不重要。 12/12 16:19
Cinedt: 記者收了包養網多少啦 12/12 16:19
duo05182 : 惡性挖角禁球員幹嘛 直接禁學校不是更直接嗎 12/12 16:32
ZBeta : 不會去能仁啦 直接進明仁 12/12 16:34
papa7363 : 惡性挖角本來就該罰學校,不是罰學生,轉學是受教權 12/12 16:37
papa7363 : 一部分,憲法層級保障,影響球隊戰績法位階在哪? 12/12 16:38
crawford438 : 那學生主動要轉學呢? 12/12 16:38
Drither: 包養真亂 12/12 16:38
duo05182 : 目前就是一樣全部球監 12/12 16:40
crawford438 : 這不能單以受教權來解釋,你轉學會影響整支球隊, 12/12 16:42
crawford438 : 轉學要停賽不是台灣才有的。 12/12 16:42
duo05182 : 防惡性挖角這規定是保障學校 而不是保障學生 12/12 16:43
papa7363 : 學生球監本來就奇怪,有人為了某校升學率好所以轉學 12/12 16:43
Notker: 演藝圈一堆包養好嗎 12/12 16:43
duo05182 : 假如你在這隊是候補 想換個環境 你也一樣做球監 12/12 16:44
papa7363 : 難道要罰第一年成績不列入評比嗎? 12/12 16:44
papa7363 : 你禁止獎助學金還有道理 12/12 16:45
ntusimmon : 受教權益還是在啊 不能打球=沒受教育? 12/12 16:52
crawford438 : 那如果是打出成績的主將要跳去排名前面的學校呢? 12/12 16:53
Peycere: 政治圈一堆包養好嗎 12/12 16:53
crawford438 : 這一年跟著他一起努力的角色球員明年全部從來,說 12/12 16:53
crawford438 : 防挖角是保護學校沒錯,但也有保護球員,更何況為 12/12 16:53
crawford438 : 什麼學校不需要保護。 12/12 16:53
papa7363 : 打球是不是升學管道? 12/12 16:54
ntusimmon : 被挖角一樣影響到其他隊友啊 12/12 16:56
vd422: 有錢人一堆包養好嗎 12/12 16:56
bsjimmy : 我的推文怎被刪掉了 藍瘦 12/12 17:01
papa7363 : 就問問自己,如果發現自己小孩有某方面體育天賦,但 12/12 17:03
papa7363 : 原學校無法提供良好、適當的資源讓他更好的發展,你 12/12 17:04
papa7363 : 會怎麼做就好? 12/12 17:04
papa7363 : 不然講別人小孩都很容易。 12/12 17:05
lutano: 學生妹被包養多嗎 12/12 17:05
karkkunt : 一個球員轉隊就不行的學校球隊,那也是滿慘的 12/12 17:06
crawford438 : 所以你加入一間學校的時候就要考慮清楚,不是你自 12/12 17:07
crawford438 : 己有好處就好。 12/12 17:07
papa7363 : 付錢去念書還不能考慮自己的好處喔? 12/12 17:10
papa7363 : 入學是有簽契約嗎?還考慮清楚... 12/12 17:11
muiwo: 亞洲最大包養網上線啦 12/12 17:11
karkkunt : 可以往更好的地方發展,結果怕原公司會倒就不去XD 12/12 17:11
papa7363 : 除了擔心當地受教權益去保護學校,我不知道要保護 12/12 17:16
papa7363 : 學校什麼耶? 12/12 17:16
crawford438 : 學校都沒有投入資源?轉學都沒有任何限制,好喔, 12/12 17:25
crawford438 : 以後打出成績的都往前面學校轉,後面學校場場被電4 12/12 17:25
sunuzo: 我哥上包養網被我抓包.. 12/12 17:25
crawford438 : 0分。 12/12 17:25
kenash : 球員去強的地方競爭沒問題啊,惡意挖角?國中生又不 12/12 17:26
kenash : 是商業 12/12 17:26
mopigou : 只有打球可以遠離黑道?不要只會情勒 12/12 17:27
asxcvb : 球監我覺得很好啊,沒想到有那麼多人不同意 12/12 17:34
UNIQC: 有人包養過洋鬼子嗎 12/12 17:34
GymRat : 支持加入黑道就遠離籃球圈 12/12 19:02
bugeee : 這支球隊為什麼要報聯賽?一定要報這名球員?這根 12/12 19:28
bugeee : 本假議題啊,轉學就好好準備唸書,一年球監哪來那 12/12 19:28
bugeee : 麼多問題 12/12 19:28
jerrylin : 之前代表其他學校出賽為什麼就被禁賽? 12/12 20:17
dewaro: 有錢人為啥都想包養 12/12 20:17
jerrylin : 又不是現在要代表其他學校出賽 12/12 20:17
Helvetica : 一年球監又不是台灣獨創 專業度不夠果然容易翻車 12/12 21:06
Peter911 : 問題在黑道阿又不是球監 情緒勒索什麼啊 12/12 21:29
Peter911 : 把球監拿掉是不是又要吵惡性挖腳用錢綁學生了 12/12 21:30
bugeee : 他就是轉學代表別間學校出賽,某j沒看內文是不是? 12/12 22:32
Elfego: 有人被洋鬼子包養過嗎 12/12 22:32
Arodz : 走錯路才是最嚴重的 12/13 00:42
Arodz : 練半天發現天花板超低 慘 12/13 00:43
Arodz : 練到國高中發現有機會上最高殿堂 自然有手會把妖魔 12/13 00:46
Arodz : 鬼怪推走 可惜不可能發生在籃球... 12/13 00:47
auther : 根本就本末倒置吧? 應該是要 追查明仁會 的問題吧? 12/13 01:10
Nicodim: 到底要多有錢才會想包養 12/13 01:10
auther : 學理科的說出這種話, 啟不太膚淺 12/13 01:11
z5411 : 反正遲早都要加入的 早一點加入累積年資不好嗎 12/13 09:55
ffawind : 說個笑話:體總 12/13 10:22