作者beautydots (曾經的感動)
標題Re: [問題] 到底要怎麼監督籃協?
時間2024-02-18 03:29:13
我來講一個除了加入協會會員老調以外的好了──把憤怒告訴立委、試著影響立委,說:
2017年國體法大修沒有用ㄟ,當他們說可以加入會員的時候,您可以舉我這隻吠火車的狗
為例,說有多無力就有多無力,然後您可以說體育署將保險的要求訂得很爛,而且若不保
險還沒有罰則!(看到謝淑薇的留言我想說怎麼可能,查一查才發現雖然法規說應辦理如
何的保險,但沒有規定不辦理保險的罰則,那…協會怕啥?)
怎麼做呢?可以上立法院法律系統(
https://lis.ly.gov.tw/lglawc/lglawkm)輸入國民
體育法,找106年修國民體育法的立法歷程,或許可以從中找尋發言順眼的立委去訴說,
畢竟當初這批人好歹都是讀過國體法全文,也熱烈討論過的。資料很多,我也沒有讀完,
只挑有趣的看。分享一下我看到的:
綠的部分:
1.當初修國體法的要角黃國書未尋求連任,但可以找大家熟知的莊瑞雄。
2.何欣純,當初曾質疑光修法卻無法執行,修法有用嗎?
https://i.imgur.com/jxSaCO5.jpg,也有注意邀請球員及出賽費用問題,
https://i.imgur.com/pOlsVLB.jpg,可惜培訓時有沒有保險這個好問題被回復在國訓中
心培訓都有保就打住了,事實上還有些不在國訓中心的培訓
https://i.imgur.com/0AI5NSK.jpg
3.許智傑,有注意到協會跟選手爭端的問題,對於體育仲裁的看法內行,有些點現在研討
會還會提到。
https://i.imgur.com/zzhn1t0.jpg
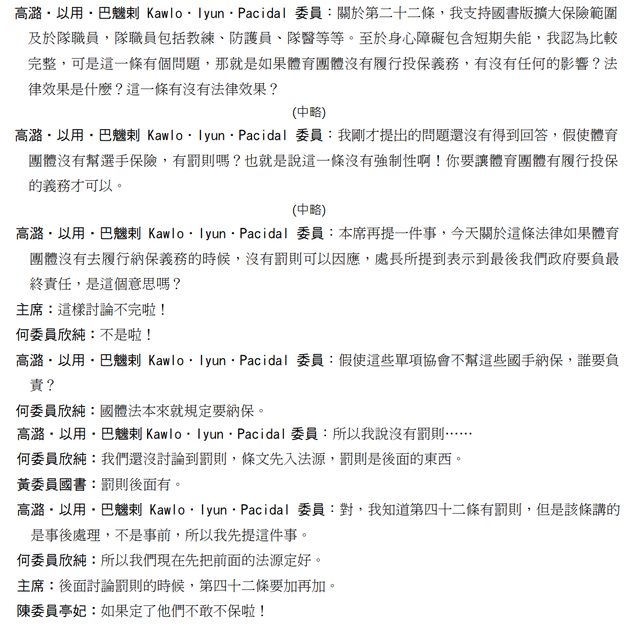
4.陳亭妃,有提補助與計畫目標值達成率應該考核,
https://i.imgur.com/mLepdzC.jpg
5.陳培瑜,在上屆也蠻關注籃球的,例如:
https://reurl.cc/dL9mkq,逼財政部做出台
啤籃球隊管理改善專案報告。
藍的部分:
1.柯志恩,發言嗆辣,質疑罰則不足
https://i.imgur.com/IN1XRJF.jpg、不要只是宣示
性規定
https://i.imgur.com/VwVHT5c.jpg
蠻認真的想好好審
https://i.imgur.com/VEZUaUp.jpg
無奈審法案時間太趕(還被點名舉例XD)
https://i.imgur.com/KTUr3uc.jpg
2.鄭天財,注重培養優秀運動人才
https://i.imgur.com/gtwGjFz.jpg
藍的部分當時的立委本屆還持續擔任的比較少
黃、橘的部分:現在立法院內已沒有黃、橘
白的部分:那時候還沒有白
當時真的有點趕著回應人民:
https://i.imgur.com/fSBaeNL.jpg
https://i.imgur.com/TKXoUaQ.jpg
有些人的呼喊到後來不了了之:
https://i.imgur.com/fjlRmDq.jpg
(這題很重要的說QQ)
不過法案三讀大家還是很開心,都說感謝選手、為了選手~
為了想回文,只用一個晚上看
不足之處還請大家自行查看,有些對話真的蠻好笑的XD
https://i.imgur.com/iqyhOUC.jpg
https://i.imgur.com/fKajfoV.jpg
列舉的幾位立委,我其實過去不是每位都很喜歡,但若可以在需要的議題上幫忙發聲,講
實際一點,他們對我們來說就有利用價值,選民也在持續觀察,看法也可能改觀呀~
我們都選完立委了,總該好好利用立委,是吧?
※ 引述《s39913108 (joannie)》之銘言:
: 籃協從以前到現在都是那個死樣子,
: 仗著吃政府補助完全沒在理球員以及球迷的心聲,
: 啊政府補助也是人民的納稅錢,到底爲什麼可以這麼爛?
: 現在爆出阿提諾去年約就到期,然後到現在也沒做爲,
: 只會一直想要蹭職籃的名氣,想方設法搞比賽(去年暑假)蹭門票,
: 他們該做的就是把官方需要做的做好就行了
: (像是阿巴西納本土就值得鼓勵),
: 該做的不做一做,不該做的搞一堆,
: 到底要怎麼做才能更有效監督籃協逼他們有動作?
: -----
: Sent from PttX on my iPhone
--
※ 發信站: 批踢踢實業坊(www.ptt-club.com.tw), 來自: 114.32.185.174 (臺灣)
※ 文章網址: https://www.ptt-club.com.tw/basketballTW/M.1708198156.A.6A6
推 snowman33 : 推大大 02/18 03:45
推 cobras638 : 推 02/18 03:49
推 alan0530 : 推 02/18 06:10
推 Joshuaian : 推 02/18 06:14
推 kill780215 : 推 02/18 07:59
推 Kimbel: 包養平台不意外 02/18 07:59 推 merkx051 : 推 02/18 08:07
推 access4096 : 推 02/18 08:25
推 myth356 : 推 02/18 09:05
推 jerrylin : 綠的少列張廖 張廖一向宣稱最熱心參與棒球 02/18 09:08
→ asxcvb : 推 02/18 09:36
推 tale1890: 覺得包養網EY嗎 02/18 09:36 推 camelstorm : 推 02/18 09:49
推 Once1225 : 推 02/18 10:41
推 kbten : 推 02/18 10:49
推 ladiesejeff : 推 02/18 10:53
推 usnavyseal : 推 02/18 10:59
推 waterway: 包養網站葉配啦 02/18 10:59 推 Patvm : 推 02/18 11:01
推 jansan : 推 02/18 11:10
推 timkuo86 : 對籃球最有貢獻且是現任立委應該首推莊瑞雄吧 02/18 12:01
推 liweihau : 找立委是對的 但要找對人 02/18 12:13
推 h311013 : 推整理 02/18 12:14
推 mark1888: 記者收了包養網多少啦 02/18 12:14 推 jian03 : 推 可悲是莊瑞雄完成阿巴西本土的功勞剛好讓籃協可 02/18 12:22
→ jian03 : 以再爛十年 02/18 12:22
推 amdvega : 協會這種體制籃球圈沒有份量夠大的出來 找立委登高 02/18 12:23
→ amdvega : 一呼鄉民網路支持 圈內沒人鳥也只能摸摸鼻子回去 02/18 12:23
推 tairry2009 : 笑死 看看現在籃協當家的家族 誰敢動 人民自己選的 02/18 13:16
推 Quaranta: 包養真亂 02/18 13:16 推 globalspirit: 以前覺得只有歸化這個問題,沒想到更多是已經爛很久 02/18 13:35
→ globalspirit: 的= = 02/18 13:35
推 RealLeonard : 推整理 找立委或許是個方法 02/18 13:53
推 lb01833364 : 推 02/18 15:24