https://reurl.cc/2YQLy6 P+ 2023-2024 裁判報告G116–勇士 VS領航猿 (05/17) 裁判 / CC:#5賴建忠 U1:#9黃振峰 U2:#77張瑋竣 https://i.imgur.com/4sDzcdk.png
https://i.imgur.com/Rz3gO1F.png
https://i.imgur.com/uCyTANP.png
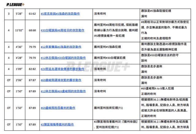
有4次漏判、1次誤判和1次應檢視IRS–勇士得利5次領航猿1次 1. #69盧峻翔與#24簡廷兆的攻防動作: 應該是#24簡廷兆推人犯規 (勇) https://i.imgur.com/OoDCSIM.gif
2. #5密克斯與#5強森的攻防動作: 應該是#5強森阻擋犯規 (勇) https://i.imgur.com/YtNxUDe.gif
3. #24簡廷兆運球後傳球的腳步動作: 應該是走步違例 (勇) https://i.imgur.com/wjwzwat.gif
4. #69盧峻翔運球攻籃的腳步動作: 應該是走步違例 (猿) https://i.imgur.com/UOlNJC7.gif
5. #12林志傑與#30白曜誠的攻防動作: 應該是#30白曜誠合法的防守 (勇) https://i.imgur.com/jYZFooX.gif
6. #12李家慷與#5強森的攻防動作: 裁判應該主動透過IRS檢視該動作是否升級為 違反運動精神犯規 (勇) https://i.imgur.com/pDQUfB3.gif
大家最想知道的 #2陳昱瑞指著裁判說:『裁判收錢』,宣判技術犯規(T1) 備註 太巧了吧 竟然又是數字5 -- ※ 發信站: 批踢踢實業坊(www.ptt-club.com.tw), 來自: 111.248.210.3 (臺灣) ※ 文章網址: https://www.ptt-club.com.tw/basketballTW/M.1716558637.A.908
ianasd : 邦迷繼續抓著69走步打 05/24 21:51
kirarose : 邦邦救援 05/24 21:51
tsoumeiji : 出這種報告會檢討嗎? 05/24 21:52
jackie36952 : 懂 05/24 21:52
BigHurt : 笑死 之前好像有一個說自己級別很高的還在護航 05/24 21:53
cazo: 阿姨!我不想努力了(求包養) 05/24 21:53
h2a121 : 報告出來然後勒 05/24 21:53
YouGot5566 : 邦迷會無視這篇 嘻嘻 05/24 21:53
esoka : 果然是邦 05/24 21:54
turkiali01 : 作伙!放假!不邦!勇士! 05/24 21:54
cary871015 : 我是比較想看今天夢得利幾次啦 05/24 21:54
izilo: 有沒有富二代要包養 05/24 21:54
kbten : 然後呢?罰錢?禁吹比賽? 05/24 21:55
KoBuKoLa : 邦成這樣還是提早放暑假了 05/24 21:55
hsuanYue : 要用邦邦救援今天的吹判? 05/24 21:55
newstyle : 裁判每次都很搶戲 05/24 21:55
usnavyseal : 沒有欸 是剛好今天出來 05/24 21:55
SEDAP: 身邊有朋友被包養 05/24 21:55
newgigi7672 : 級別很高的哪位人不見了哦 05/24 21:56
Righto : 今天的第三節敢不敢放出來 05/24 21:56
ban1010 : 幫幫球迷還在那邊說不邦 05/24 21:59
A00610lol : 超可憐 05/24 22:00
A00610lol : 嗶嗶嗶 05/24 22:00
TUZom: 亞洲最大包養平台上線了 05/24 22:00
brainb308 : 邦成這樣.. 05/24 22:00
belili : 沒想到季後賽了還能刷一下邦 流量密碼就是富邦 05/24 22:00
ikhnaton20 : 笑死人 05/24 22:00
omracnata : 推 05/24 22:00
RealLeonard : 有夠邦 05/24 22:00
Jiulon: 這個包養網正妹好多 是真的嗎 05/24 22:00
asdhahaha : 沒季後賽的爛隊誰在乎 05/24 22:01
belili : 流量這麼高 聯盟不邦才怪 05/24 22:01
timchiu1 : 沒有差阿 報告歸報告 是不會改善的.. 05/24 22:02
Krishna : 才五次得利根本不算邦 05/24 22:06
heat1124824 : 之前一些人一直跳針69走步,對富邦有利的誤判都選 05/24 22:06
laetuon: 真的有這麼多人在找包養 05/24 22:06
heat1124824 : 擇性忽視,笑死人。 05/24 22:06
renewforlive: 所以呢,確實得利然後呢,沒有然後。 05/24 22:06
access4096 : 就是要邦 05/24 22:07
UD305 : 這三小?! 05/24 22:08
globalspirit: 最佳金哨獎,水準真高 05/24 22:08
slot365: 有人可以分析一下包養平台的差異嗎 05/24 22:08
globalspirit: 邦邦真扛,沒季後賽還要抓出來鞭 05/24 22:09
nkdim : 裁判都不用處分???? 05/24 22:10
hexokinase : 差點邦到季後賽 誇張 05/24 22:13
turkiali01 : 兼職仔要處分什麼 禁吃熱炒嗎 05/24 22:14
benjason : 好了啦 69走步怎麼不說 怎麼一直抓著我們邦邦打 05/24 22:14
colortea: 那個包養網人最多XD 05/24 22:14
benjason : 志傑手都被抓一大痕了捏 05/24 22:14
ban1010 : 五號季後賽會吹嗎 05/24 22:24
rl55586 : 這場誤判創新高了吧 05/24 22:25
henry0718 : 關跟志傑搶籃板的犯規呢 05/24 22:28
hsien0830 : 那2T沒問題啊,69摔毛巾,跟昱瑞不當言語 05/24 22:36
glenber: 我妹上包養網被我發現= = 05/24 22:36
nickss : 邦迷繼續無視阿 05/24 22:43
best790507 : 邦爽沒 05/24 22:46
spa790jury48: 邦迷出來道歉 05/24 23:01
SouLBox : 陳昱瑞這樣被吹T猿迷爽了沒 不要再裝受虐了啦 可以 05/24 23:08
SouLBox : 說邦 但不要以為每一球都可以矇混弄在一起談 05/24 23:08
Kimbel: 隔壁桌的人竟然在討論包養... 05/24 23:08
j112233446 : 超級可悲 05/24 23:39
qqqaa : 好好笑 還在檢討例行賽 05/24 23:59
qqqaa : 明明有更精采的季後賽可以討論 05/24 23:59
wpd : 笑死 志傑那球我早就說是可吹可不吹的 05/25 00:17
wpd : 反而是說該吹志傑推人犯規的 裁判報告不理你們啊 05/25 00:19
tale1890: 樓上是不是被包養 05/25 00:19
wpd : 被裁判報告打臉的是誰 很清楚了 05/25 00:19
cjwu11025 : 邦邦再嘴秋啊,阿抱歉忘了他們還在廁所 05/25 00:21
toppk : 不是 才五次在那叫什麼叫 05/25 00:39
sunlucky : 邦得利:邦迷出來哭 邦沒得利:這種垃圾報告有人在看? 05/25 03:13
apple15518 : 跟 NBA一樣有啥屁用 05/25 04:02
waterway: 未看先猜這包養 05/25 04:02
brian12589 : 真是幸好邦邦沒進季後賽,不然1-3名準備場場吃得利 05/25 04:20
brian12589 : 套餐 05/25 04:20
escapismsab : 好 然後呢? 05/25 07:26
a3229868 : 不管啦!69走步進球! 05/25 08:20
SshhaaoO : 昱瑞說實話 05/25 08:53
mark1888: 一定又是這包養 05/25 08:53