https://www.instagram.com/stories/kaooscar/3382318348578202341/ https://i.imgur.com/fsiWUkt.png
https://i.imgur.com/KrOdZkd.jpg
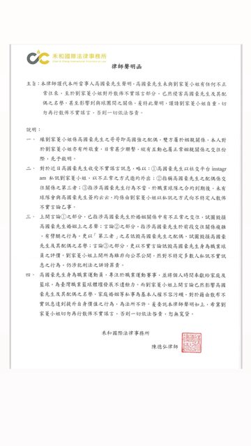
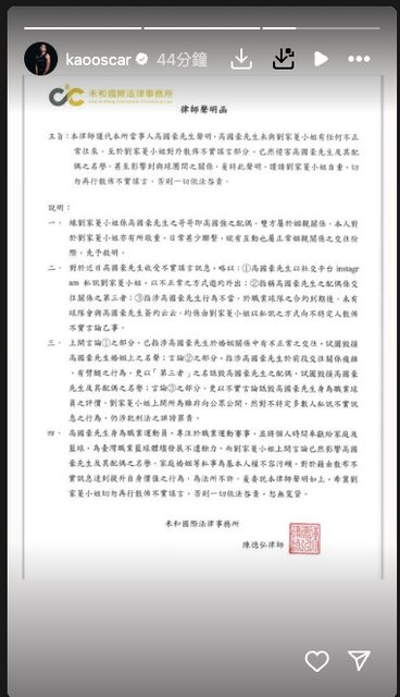
高國豪IG的律師聲明函 主旨:本律師謹代本所當事人高國豪先生聲明,高國豪先生未與劉家菱小姐有任何不正常 往來至於劉家菱小姐對外散佈不實謠言部分,已然侵害高國豪先生及其配偶之名譽,甚 至影響到與球團問之關係,爰特此聲明,謹請劉家菱小姐自重,切勿再行散佈不實謠言, 否則一切依法咎責。 說明: 一、緣劉家菱小姐係高國豪先生之哥哥即高國強之配偶,雙方屬於姻親關係,本人對於劉 家菱小姐亦有所敬重,日常甚少聯繫,縱有互動也屬正常姻親關係之交往份際,先予敘明 二、對於近日高國豪先生收受不實謠言訊息,略以:①高國豪先生以社交平台 instagram 私訊劉家菱小姐,以不正常之方式邀約外出;②指稱高國豪先生之配偶係交往關係之第三 者;③指涉高國豪先生行為不當,於職業球隊之合約到期後,未有球隊會與高國豪先生簽 約云云,均係由劉家菱小姐以私訊之方式向不特定人散佈不實言論乙事。 三、上開言論①之部分,已指涉高國豪先生於婚姻關係中有不正常之交往,試圖毀損高國 豪先生婚姻上之名聲;言論②之部分,指涉高國豪先生於前段交往關係複雜,有劈腿之行 為,更以「第三者」之名詆毀高國豪先生之配偶,試圖毀損高國豪先生及其配偶之名譽; 言論③之部分,更以不實言論詆毀高國豪先生身為職業球員之評價。劉家菱小姐上開所為 雖非向公眾公開,然對不特定多數人私訊不實訊息之行為,仍涉犯刑法之誹謗罪責。 四、高國豪先生身為職業運動員,專注於職業運動賽事,並將個人時間奉獻給家庭及籃球 ,為臺灣職業籃球體壇發展不遺餘力。而劉家菱小姐上開言論已然影響高國豪先生及其配 偶之名譽,家庭婚姻等私事為基本人權不容污衊,對於藉由散布不實訊息達到提升自身價 值之行為,為法所不許。爰委託本律師聲明如上,希冀劉家菱小姐切勿再行散佈不實謠言 ,否則一切依法咎責,恕無寬貸。 備註 這次怎麼沒有日期 庭謙的聲明函式有欸 -- ※ 發信站: 批踢踢實業坊(www.ptt-club.com.tw), 來自: 111.248.248.152 (臺灣) ※ 文章網址: https://www.ptt-club.com.tw/basketballTW/M.1717426940.A.589
running0808 : 所以國豪跟他哥感情好嗎 06/03 23:03
KoBuKoLa : 真 季後賽 06/03 23:03
tony901122 : P又贏 06/03 23:03
usnavyseal : 話說 去年6月也發生一堆大事 06/03 23:03
samsam80821 : 靠 這也好猛 06/03 23:03
helgalie: 亞洲最大包養平台上線了 06/03 23:03
r622123 : 大嫂欸 這什麼劇本 06/03 23:03
fday : 來看p了 猛 06/03 23:03
omracnata : 蛤? 06/03 23:04
johnbill : 大嫂wwwww 06/03 23:04
joejoe14758 : 這親戚是想來要錢的嗎... 06/03 23:04
OREOMZA: 這個包養網正妹好多 是真的嗎 06/03 23:04
koromo1991 : 這篇可以回了吧 一直沒來源被刪掉XD 06/03 23:04
r622123 : 前面以為是什麼女粉來亂 結果是大嫂 06/03 23:04
wan8088 : 什麼鬼? 大嫂自己說的? 06/03 23:04
samsam80821 : 而且鬧成這樣很大欸 好奇哥哥的立場了 06/03 23:04
calvin0319 : 看來兄弟感情不好 06/03 23:04
punjab: 真的有這麼多人在找包養 06/03 23:04
joejoe14758 : 對吼 六月到了 休賽季到了 球員準備開搞 06/03 23:04
YuenYang405 : 大嫂原本不是Wendy嗎 06/03 23:04
koromo1991 : 我就是想看這種 庭謙00那個沒後續好無聊 06/03 23:05
running0808 : 看他老婆threads一直提到 06/03 23:05
jumilin927 : 這大嫂是跟誰爆料? 06/03 23:05
sashare: 有人可以分析一下包養平台的差異嗎 06/03 23:05
gs5106 : 這比季後賽還精彩 06/03 23:05
access4096 : 原來劉小姐是大嫂 06/03 23:05
NotyourBoo : 誇張原來是大嫂 06/03 23:06
calculus9 : 蛤 06/03 23:06
YuenYang405 : 看國豪跟國強原本蠻好的啊 都會在攻城獅貼文出現 06/03 23:06
sijiex: 那個包養網人最多XD 06/03 23:06
kobenash : 嫂子賣餃子~~~~實在好吃耶~~~~~~~~~~ 06/03 23:06
lb01833364 : 這女的有事嗎? 無聊 06/03 23:06
kaga1991 : 眼紅3500吧 想搞事 06/03 23:06
samsam80821 : 而且看起來是私了不了 不知道兄弟有沒有談過 06/03 23:07
tmacor1 : 每年賽季結束總是最精彩的時候 06/03 23:07
VLADINA: 我妹上包養網被我發現= = 06/03 23:07
socool0714 : 娛樂不中斷的? 06/03 23:07
BigHurt : 好精彩 06/03 23:07
kaga1991 : 攻城獅季後賽剛結束 國豪再戰一輪 06/03 23:08
johnbill : 國豪的G7來了 06/03 23:08
et00211 : 剛剛看到傻眼 06/03 23:08
odemagus: 隔壁桌的人竟然在討論包養... 06/03 23:08
dreamkd : @@ 06/03 23:08
caseywvt : 上季有三秒 這季換誰來 06/03 23:08
belili : 大嫂怎麼會突然這樣抨擊 玄了 這樣過年不用圍爐了 06/03 23:09
A00610lol : 有趣了 06/03 23:09
Watersmanpow: 他們兄弟是同父異母 06/03 23:09
yes500: 樓上是不是被包養 06/03 23:09
dinter9921 : 有Threads傳送門嗎 06/03 23:09
kitty19tw : 昨天高國強還有在獅主場看比賽欸 06/03 23:10
assbean : 什麼!大嫂?? 06/03 23:10
ShockG : 大嫂沒事把自己賣了? 06/03 23:10
samsam80821 : 國強昨天還有來欸 真有趣 06/03 23:11
alexantiy: 未看先猜這包養 06/03 23:11
a4226787 : 這大搜 也太莫名了吧?弄自己人 06/03 23:11
haha98 : 笑死 06/03 23:11
a60525025 : 台籃場外真的比場內精彩好多 06/03 23:12
Krishna : 這下事情可嚴重了啊(吃爆米花) 06/03 23:12
mit1005 : 國豪老婆threads好像有提到 06/03 23:12
sowrey: 一定又是這包養 06/03 23:12
Davidlomanyu: 台籃版張家兄弟 又一對最熟悉的陌生人 06/03 23:12
christic : 嫂子好! 06/03 23:13
haha98 : 這兄弟應該當不成了 06/03 23:14
biliyy88 : 蛤 06/03 23:14
kayuzzo15135: 高國豪喜歡上哥哥的老婆哦? 06/03 23:14
cw758: 包養平台不意外 06/03 23:14
SokaStar218 : 大嫂這是在幹嘛 笑死 06/03 23:15
lynchen : 高國慶 06/03 23:16
smile10177 : 真會玩 06/03 23:16
veter : 季後賽開打了 06/03 23:16
zxcfan : 這大嫂到底在搞什麼 06/03 23:16
ludi: 覺得包養網EY嗎 06/03 23:16
TURN : wow這是什麼情況 06/03 23:17
Luka7714 : 果然賽季結束後才是最精彩的 06/03 23:17
tasiki2002 : 準備從兄弟變成陌生人 06/03 23:17
King5566 : 嫂子包餃子 實在好吃耶 06/03 23:18
haha98 : 通常這種劇情 大哥都是最晚知道的那個 06/03 23:18
peernut: 包養網站葉配啦 06/03 23:18
akak5504 : G7上演 06/03 23:19
woodgatel : 可是就指明大嫂是散佈不實消息,這太超展開了吧 06/03 23:20
qoo60218 : 置板凳!! 06/03 23:20
kojacky : 蛤 06/03 23:21
jamlee21 : 這好陣子了吧 想約但沒發生 06/03 23:22
xikimi: 記者收了包養網多少啦 06/03 23:22
zxcfan : 看IG的話才剛生完還在帶娃欸 是真的有鬼還是產後憂 06/03 23:22
zxcfan : 鬱? 06/03 23:22
YouGot5566 : 原來是大嫂?!哇靠 06/03 23:22
kbten : 大嫂團 06/03 23:23
BigHurt : 所以真的有約? 06/03 23:23
Avero: 包養真亂 06/03 23:23
bny : 這才是我熟悉的季後賽! 06/03 23:23
TURN : 這真的要置板凳 06/03 23:24
au77uytu : 以為只有攻城獅有G7 連攻城獅的球員也準備打G7 06/03 23:24
MaRin0725 : sod情節 06/03 23:25
WINKAO : P真季後賽開打! 06/03 23:25
ejoz: 演藝圈一堆包養好嗎 06/03 23:25
KEDEN : 蛤 季後賽那麼快來囉 06/03 23:25
UD305 : 這個猛 06/03 23:25
johnbill : 大聖:G7 我好興奮阿 06/03 23:26
Luka7714 : 是說這種公開聲明也表示兄弟關係很難回去了吧 06/03 23:27
smalla830 : 這劇情我看不懂 06/03 23:29
FishRoom: 政治圈一堆包養好嗎 06/03 23:29
aa01081008tw: 有沒有約.女生那裡一定有對話訊息啊.丟出來一槍斃 06/03 23:29
Gallardo : 曹家軍 集結 06/03 23:29
KEDEN : 不過如果為真 國豪也不可能放IG公開吧...感覺有鬼 06/03 23:30
ROBIN60216 : 難道又是即焚? 06/03 23:31
tessjacklov3: 終於要頂上戰爭了嗎? 06/03 23:31
KsiR: 有錢人一堆包養好嗎 06/03 23:31
Sunlin30 : 卡 原本以為只是有幻想症的女粉,這下有趣了 06/03 23:31
ShinRuei : P+冠軍賽提前開打 06/03 23:32
BigAFiveFive: 嫂子有毒 06/03 23:34
kayuzzo15135: 是要問高國豪搞什麼吧 一群迷妹 06/03 23:36
oldgigi2266 : 這波t又輸了 06/03 23:37
peoples: 學生妹被包養多嗎 06/03 23:37
kaikai9527 : 他都會用即焚啦 老招了 06/03 23:37
yamai7777 : G7這不就來了嗎 06/03 23:38
weitai1993 : P+的醍醐味 06/03 23:39
trickart : P又贏 06/03 23:39
s202655 : 國豪一人屌打王猿,P又贏 06/03 23:39
wilmer: 亞洲最大包養網上線啦 06/03 23:39
Iversonshao : 潘金蓮 06/03 23:40
holyhelm : 哇靠,比林書豪更好看更刺激,台籃第一後衛! 06/03 23:42
GiantChiayen: 哥哥不是才剛引退 06/03 23:42
Yan5566 : P又贏麻了 06/03 23:43
feng990719 : 真 季後賽 06/03 23:47
badlip: 我哥上包養網被我抓包.. 06/03 23:47
h1242890 : 嫂子賣餃子 06/03 23:48
christic : 原來國豪的冠軍賽是指…? 06/03 23:49
billabcddog : 大嫂自黑喔 06/03 23:59
jeremylouee : 賽季開始了 06/03 23:59
milkdragon : 像天堂的懸崖? 06/03 23:59
piggyoil: 有人包養過洋鬼子嗎 06/03 23:59
PR58 : 這什麼梗 06/04 00:01
JoelAyayi : 曹氏宗親會集合 06/04 00:03
Luzern0325 : 親上加親的概念 06/04 00:06
robothenry : 大嫂有圖嗎 我看大不大 06/04 00:08
darwincell : 大場面來了,比冠軍戰好看 06/04 00:10
TwixBar: 有錢人為啥都想包養 06/04 00:10
Renishikawa : 指名道姓開吉欸 看對造ig感覺都很正常的說 06/04 00:13
TR55 : 大嫂 不太可能吧 06/04 00:18
BigAFiveFive: 國豪主動發聲明感覺忍無可忍 這三點看起來是嫂子平 06/04 00:19
BigAFiveFive: 常都在散播謠言嗎 06/04 00:19
LincolnBoy : p+真的話題滿滿 06/04 00:19
boggicer: 有人被洋鬼子包養過嗎 06/04 00:19
NXT0614 : 場外的P+真的很好看 06/04 00:19
Anderson2023: 懂玩 06/04 00:24
ABC0000 : 蛤哥哥不是也在工程師嗎 06/04 00:26
Lhmstu : ????什麼劇本,他跟他哥哥的老婆?吵架? 06/04 00:29
QBRoboT : 每次都覺得這種重要的公告幹嘛都用限動??? 06/04 00:29
Chiason: 到底要多有錢才會想包養 06/04 00:29
Reciprocity : G7頂上對決 06/04 00:29
HuaBa : 曹國豪! 06/04 00:41
TYUGHJBNM : 打球醜 私下感情也醜 06/04 00:42
testttt : P+看點都在場外 06/04 00:42
WadeElly : 樓樓上留言記得別刪內 06/04 00:45
Markell: 閨蜜上包養網還推薦我... 06/04 00:45
WadeElly : 先幫你備份囉 06/04 00:46
evo1994 : 高國豪老婆正多了 06/04 00:51
LMGlikeshit : 真 季後賽?! 06/04 01:02
bdgnrd0103 : 真的有約 但是是正當的 06/04 01:03
wpd : 就算不是真的 那是做人多失敗才會被大嫂拿出來亂? 06/04 01:16
fuoya: 包養? 06/04 01:16
TungHan8787 : 哥哥妻 最刺激 06/04 01:22
Kola5566 : 大嫂比較正,還是老婆比較正? 06/04 01:27
zengzhe : 有加入國王潛力 06/04 01:28
dreamkd : @@ 06/04 01:33
lionboy530 : 大嫂有這麼閒,ccccc 06/04 01:35
Apasiri: 現在包養網都這麼直接嗎 06/04 01:35
alvis000 : 這麼刺激的嗎 06/04 01:38
sdn645 : 老婆比大嫂正耶,不覺得3500有笨到要偷吃大嫂 06/04 01:41
yayaya9487 : 讚 06/04 01:41
chouvincent : 有哀居嗎 06/04 01:44
zxc7 : 統神也不會私約KTVㄅ 你從桃園新竹 x10 06/04 01:46
litidi: 歐美包養真的很平常嗎? 06/04 01:46
xbatman : 太神啦!!! 06/04 01:49
ukwjason : 找律師的眼光有比他三分球命中率高嗎?看不出來呢 06/04 01:51
zengzhe : 老婆發限動了 06/04 01:53
j112233446 : 老婆的說法是忍對方亂講話很久了 賽季結束決定好好 06/04 02:00
j112233446 : 處理一下 06/04 02:00
Merzario: 男友上包養網 該放生嗎 06/04 02:00
bny : 老婆參戰 06/04 02:03
JKjohnwick : 這樣他跟哥哥關係現在是? 06/04 02:04
alvis000 : 說還沒跟哥哥結婚前就開始造謠 06/04 02:10
teramars : 真季後賽開打 06/04 02:19
a26893997 : 這種事無風不起浪啦 有種就直接提告啊 06/04 02:19
Muzaffer: 是這個包養平台嗎 06/04 02:19
tbs7melody : andrewkao7他哥的 點進去有 06/04 02:44
EPIRB406 : 大嫂不醜阿! 06/04 02:52
andieschen : 大哥是對的 06/04 03:53
MrTen : 電影《下半場》可以拍續集了《延長賽》 06/04 05:25
gusser : 精彩的 06/04 05:47
MIJice: 交男友跟包養有什麼差別 06/04 05:47
JustinTurner: 鞋子道歉也是用限動嗎? 06/04 05:57
a1684114 : 高也是曹家軍成員嗎 06/04 06:08
damon0107 : 好精彩! 06/04 06:36
HShine : 餃子實在好吃耶 06/04 06:49
kenny861124 : WWW 06/04 06:53
SpyTime: 包養網到底在紅什麼? 06/04 06:53
liafree : P又贏了 06/04 07:16
misson : https://i.imgur.com/3frxFTG.jpeg 06/04 07:18
meta41110 : 屁家屌打0.0 06/04 07:26
moomin11 : 家醜外揚 06/04 07:34
liafree : 季後賽沒打幾場好球 惹事倒是很會 06/04 07:40
Toth: 有人被包養 06/04 07:40
moomin11 : 話說到底散佈了什麼 有人看到嗎 06/04 07:43
YuenYang405 : 講清楚啊大嫂 06/04 07:54
kevinaa : 大嫂跟小姨子誰贏? 06/04 08:01
bpq302302 : 陌生人了 06/04 08:08
outsi : 季後賽,最頂的行銷 06/04 08:12
Asterix: 求包養...管飽就好XD 06/04 08:12
Arens5566 : 貴圈真亂 呵呵 06/04 08:17
wings0713 : 大嫂才剛生小孩… 06/04 08:19
Ryoma : 會不會又是要錢要不到就毀了你的戲碼 ~ 06/04 08:20
pounil : 挖操 又是P+ 贏麻了 06/04 08:43
JAY751016 : 曹家軍 06/04 09:04
AdamShi: 阿姨!我不想努力了(求包養) 06/04 09:04
PunkGrass : 蛤 06/04 09:08
Bigcookie2 : 刺激.... 06/04 09:09
silentsky555: 練球好嗎 06/04 09:15
joejoe14758 : https://i.imgur.com/TdN2RjR.jpeg 06/04 09:25
joejoe14758 : https://i.imgur.com/QujLCv8.jpeg 06/04 09:25
lezabo: 有沒有富二代要包養 06/04 09:25
pf775 : XD 06/04 09:28
linyi520 : 難怪3500這幾場打得有夠爛,原來是受影響 06/04 09:34
chipnndale : 看成高國慶,想說才剛引退... 06/04 09:39
rainylife : 陽岱鋼2.0? 06/04 09:49
transfight : 哈哈哈哈哈哈哈哈哈哈哈爆起來 06/04 09:51
silberger: 身邊有朋友被包養 06/04 09:51
starbear : 台籃永遠不會讓人失望 06/04 10:11
kenbo : 這才是我要的台籃嘛!!!球技上沒什麼可看的至少還 06/04 10:56
kenbo : 有這些可以吸引人注意啊!! 06/04 10:56
ji394tb : T真的要想一下要不要併欸 一天到晚這種新聞 06/04 11:07
nick09231 : 有人好像+9妹很愛放話XDD 06/04 11:08
xayile: 亞洲最大包養平台上線了 06/04 11:08
j112233446 : 其實在高自己發這個聲明出來之前 根本也沒人知道這 06/04 11:09
j112233446 : 件事 感覺是私下被騷擾到受不了了 06/04 11:09
steven9927 : 我是哥哥早就崩潰了qq 06/04 12:05
LLLLLyx : 猜跟錢有關 出奧步 06/04 14:38
bboyalbert : 我先保持懷疑,覺得事情不會空穴來風! 06/04 15:24
cazo: 這個包養網正妹好多 是真的嗎 06/04 15:24